在县直机关党建工作会议上的讲话同志们:今天,我们召开县直机关党建工作会议,主要任务是贯彻落实县委工作会议精神,总结全县机关党建工作经验,分析存在的问题、研究对策、靠实责任、推动落实,共同研究和探索...
基层党建工作专题汇报材料根据市委组织部要求,区委成立督导调研组,通过实地查看、听取汇报、查阅资料、座谈了解等方式,对全区基层党建重点工作进行了全面督导调研,现将调研情况汇报如下:一、主要做法及成效2...
基层党建工作调研情况报告为全面了解XX区基层党建工作开展情况,区委组织部成立督导调研组,通过实地查看、听取汇报、查阅资料、座谈了解等方式,对全区基层党建重点工作进行了全面督导调研,现将调研情况汇报如...
全市非公企业党建工作标准化规范化建设的实践与思考近年来,随着我市市场经济的不断完善和经济结构的不断调整,非公企业迅速崛起发展壮大,已成为建设幸福美好新××的重要力量。为深入推进全面从严治党向非公有...
市委书记在第一季度党建工作会议上的讲话同志们:年初以来,在中央、省委的坚强领导下,全市各级党组织特别是党委(党组)书记聚焦新冠肺炎疫情防控这个中心任务,坚定扛起管党治党政治责任,认真落实新时代党的...
扛稳责任强基固本探索创新全面推动机关党建工作实现新突破——区直机关工委党建工作汇报今年以来,在区委的领导下,在区委组织部的指导下,机关工委以党的十九大和十九届二中、三中、四中全会精神为指导,深入学...
当前市局机关及直属单位党建工作存在的问题与对策为准确掌握机构改革后市市场监管局和直属各单位党建工作现状,有效解决党建工作中存在的突出问题,发挥党建引领和服务中心工作的作用,市局机关党委于近期对局机...
非公有制企业党建工作指导员管理办法第一章总则第一条为加强对我区非公有制企业党建工作指导员的管理,充分发挥党建工作指导员的作用,增强工作的科学性、实效性,根据《党章》和市、区委有关文件精神,结合实际...
强化责任担当坚持标本兼治深入推进全面从严治党向纵深发展——在2020年县教育系统党建工作会上的讲话同志们:受新冠肺炎疫情影响,今年开学推迟了一个半月。新冠疫情发生后,全县教职员工响应县委县政府号召,积...
国有企业党建小标题30例一、党建“红色引擎”激发强劲“红色动能”一是政治引领力举好“指挥棒”。以“全程领导、全程参与、全程推进、全程落实”的“四个全程”,切实将党建工作与企业发展无缝对接、紧密融合,...
在市委党建工作领导小组会议上的讲话(2020年4月10日)同志们:今天我们召开市委党建工作领导小组会议,主要任务是,深入学习贯彻习近平新时代中国特色社会主义思想、党的十九大和十九届四中全会精神及习近平总书...
关于建立健全基层党建工作责任制的实施办法第一章总则第一条为深入贯彻党的十九大和十九届二中、三中、四中精神,进一步落实全区各级党组织抓党建工作的责任,根据《中国共产党章程》、中共中央办公厅《关于建立...
区人大常委会主任在区人大常委会党建工作推进会议上的讲话同志们:今年以来,区人大常委会以习近平总书记关于坚持和完善人民代表大会制度的重要思想为根本遵循,坚持党的领导、人民当家作主和依法治国有机统一,...
基层党建重点工作调研汇报提纲开年以来,市直工委认真贯彻落实习近平总书记对中央和国家机关推进党的政治建设、统筹推进疫情防控和经济社会发展的重要指示,全面贯彻新时代党的建设总要求,以“党旗在防控疫情斗...
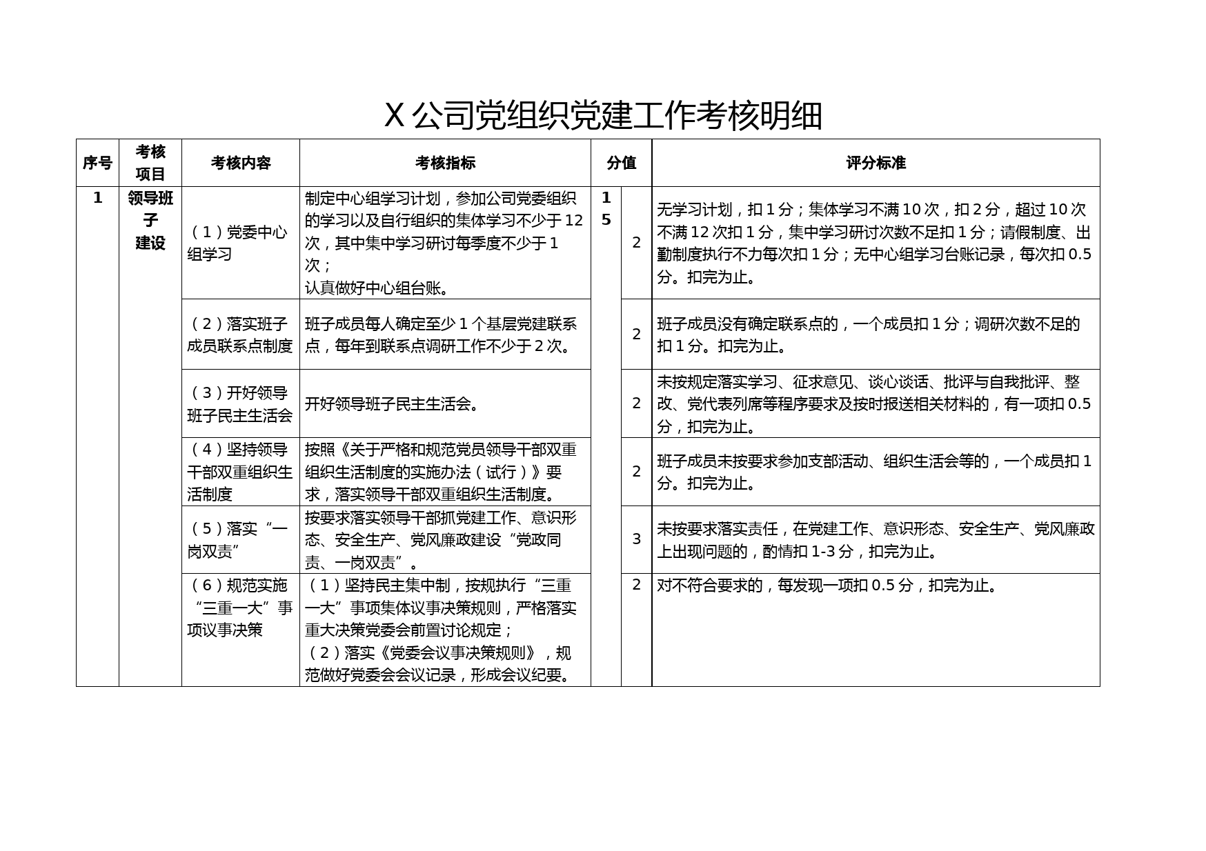
X公司党组织党建工作考核明细序号考核考核内容考核指标分值评分标准项目1领导班制定中心组学习计划,参加公司党委组织1无学习计划,扣1分;集体学习不满10次,扣2分,超过10次不满12次扣1分,集中学习研讨次数不...
精选党建工作领导讲话提纲5例提纲一县委书记在全县党务工作会议上的讲话..........2提纲二在全区组织、统战两项工作部署会上的讲话.....................................................................4提纲...
2020年党建工作意见2020年党建工作总体思路是:坚持以习近平新时代中国特色社会主义思想为指导,全面贯彻中央和省委、市委县委决策部署,以党的政治建设为统领,着力深化理论武装,着力夯实基层基础,着力推进正...
X企业2020年党建工作要点2020年党建工作总的要求是:以习近平新时代中国特色社会主义思想为指导,全面贯彻新时代党的建设总要求,坚持以党的政治建设为统领,以党建工作责任制为抓手,认真贯彻上级党委指示要求,...
X公司党组织党建工作考核明细序号考核考核内容考核指标分值评分标准项目(1)党委中心组学制定中心组学习计划,参加公司无学习计划,扣1分;集体学习不满习党委组织的学习以及自行组织的10次,扣2分,超过10次不...
强化党建引领服务发展大局持续巩固和提升党建工作成效——组织部长在全区党建工作推进大会上的讲话各位领导、同志们:按照会议安排,下面我就全区党建工作讲三点意见:一、肯定成绩,珍惜荣誉,不断增强党建引领...
某某区根治欠薪行动实施方案1006页
局党组领导班子2025年专题民主生活会对照检查材料汇编(8篇)296
2026年第一季度党课:筑牢信仰之基启新程 笃行实干之举开新局998
XX单位办公室主任近三年工作总结793
国有企业党委2026年党建工作要点773
XX县委政法委书记关于树立和践行正确政绩观的研讨发言材料437
乡镇党委书记关于树立和践行正确政绩观的研讨心得体会508
乡镇党委书记集中专题培训班上学习小结187
(17篇)2026年最新党课讲稿汇编352
主题教育读书班发言:在深学细悟、笃信笃行上走在前、作表率1305页
2026年政绩观学习教育查摆问题之推动解决民生、信访、群众急难愁盼问题方面存在的差距和不足12340页
组织部长政治画像2962页
XX乡镇党委班子树立和践行正确政绩观学习教育查摆问题清单210410页
XX乡镇党委班子树立和践行正确政绩观学习教育查摆问题清单8980页
国企领导班子和主要负责同志学习教育查摆问题清单8020页
领导班子成员树立和践行正确政绩观对照查摆问题清单2630页
X镇长关于树立和践行正确政绩观的研讨心得体会:以正确政绩观引领乡镇高质量发展4560页
2025年集团思想政治工作先进集体事迹材料3300页
2026政绩观学习教育查摆问题之弄虚作假方面存在的具体问题9830页
2026年干部考察谈话常用评价用语50条(德能勤绩廉):绘准“政治像” 考实“硬业绩”8530页
