本文系邮箱投稿,仅供学习参考,请勿照搬照抄!在全县领导干部警示教育大会上的讲话同志们:县委决定召开这次警示教育大会,对领导干部敲警示钟、打预防针、上教育课,这既是我们贯彻落实党的十九大和习近平总书...
本文系邮箱投稿,仅供学习参考,请勿照搬照抄!在党员领导干部集体廉政谈话会上的讲话今天,与大家进行一次同志式、朋友式、谈心式的交流,主要是针对当前干部队伍特别是领导干部中存在的一些消极现象和不良苗头...
领导领导干部在委会民主生活会材料汇编(4篇)目录:领导在常委会民主生活会上的总结讲话领导个人在民主生活会上六个带头的剖析材料领导干部在2022年度民主生活会上的主持词领导干部2022民主生活会(六个方面)对...
本文系邮箱投稿,仅供学习参考,请勿照搬照抄!牢记使命以为立位争做自身过硬的合格领导干部——干部任前谈话同志们:根据县、市、区和市直领导班子建设需要,上个星期,经过市委常委会研究,对部分县市区和市直...
本文系邮箱投稿,仅供学习参考,请勿照搬照抄!领导干部要带头学哲学用哲学习主席指出:“学哲学、用哲学是我们党的一个好传统”“党的各级领导干部特别是高级干部,要原原本本学习和研读经典著作,努力把马克思...
本文系邮箱投稿,仅供学习参考,请勿照搬照抄!不忘初心牢记使命提高执行力做合格党员大家好,我这堂课的主题是“不忘初心牢记使命提高执行力做合格党员,在讲课过程中,如果在座的同志们觉得有不对或是需要补充...
本文系邮箱投稿,仅供学习参考,请勿照搬照抄!党员领导干部要善待“六言”古人讲,“言能听,道乃进”。能不能正确对待、认真处理基层群众的意见建议,既是贯彻落实群众路线的必然要求,也是衡量党员领导干部能...
本文系邮箱投稿,仅供学习参考,请勿照搬照抄!党政领导干部破格提拔暂行办法第一章总则第一条为完善党政领导干部选拔任用工作机制,创造优秀人才脱颖而出的良好环境,提高选人用人的公信度和群众对干部选拔任用...
本文系邮箱投稿,仅供学习参考,请勿照搬照抄!党员领导干部自查自纠报告根据XX要求,我认真学习了XX文件精神,结合工作岗位和自身实际情况,对自己在思想、工作以及作风建设上做了深刻地认识和反省,对标新时代...
党员领导干部政治考试试卷单位____________姓名____________一二三四总分得分一、填空题(10小题每题2分共20分)1、,,,,紧密联系、相互贯通、相互作用,其中起决定性作用的是党的建设新的伟大工程。答:伟大...
迎接考验抓住机遇在脱贫攻坚中彰显组织担当——“七一”领导干部集中讲党课讲稿提纲(2018年X月X日)XXX按照省、市委统一部署,“七一”前后,全省各级党组织要集中开展一次讲党课活动。这既是坚持“三会一课”制...
目录XX局2018年度考核工作实施方案.............................................................................................................1XX局2018年度考核工作会议主持词............................
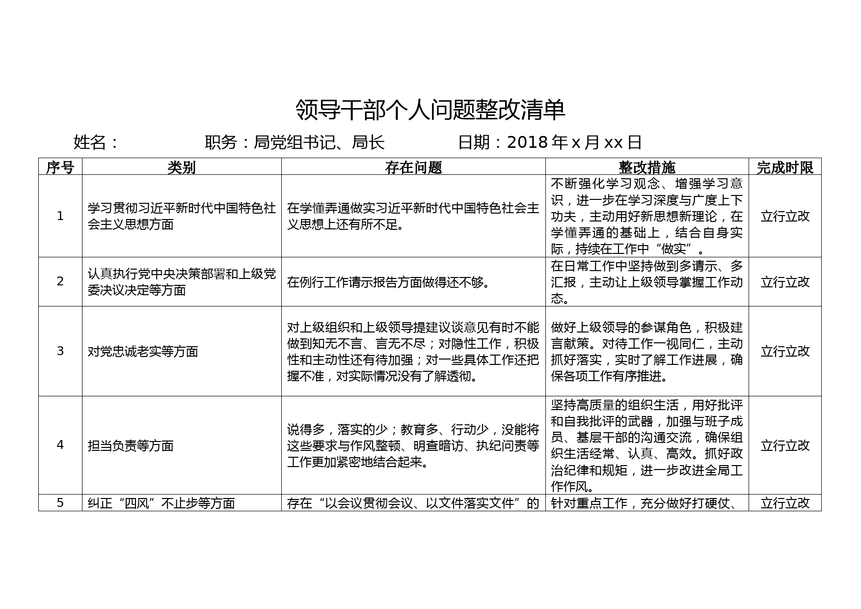
领导干部个人问题整改清单姓名:职务:局党组书记、局长日期:2018年x月xx日序号类别存在问题整改措施完成时限1学习贯彻习近平新时代中国特色社在学懂弄通做实习近平新时代中国特色社会主不断强化学习观念、增强...
公司2022年度党员领导干部民主生活会工作方案(3054字)根据XX党发〔2022〕148号《关于开好2022年度党员领导干部民主生活会的通知》,为严格程序、明确要求,确保开好民主生活会,特制订本工作方案。一、会议时间...
2022年度党员领导干部民主生活会实施方案(1498字)按照区纪委机关、区委组织部《关于认真开好2022年度党员领导干部民主生活会的通知》要求以及《xx年度党员领导干部民主生活会方案》具体安排,结合XX工作实际,...
关于2022年度党员领导干部民主生活会会前准备工作情况的报告(1233字)根据xx文件精神,党工委按照习近平总书记提出的“标准要定得高、尺子要把得严、功夫要下得深”的要求,做实做细民主生活会各项准备工作。xx...
2022年度党员领导干部民主生活会主持词(1357字)同志们:按照区纪委、区委组织部《关于认真开好2022年度党员领导干部民主生活会的通知》要求,今天我们召开领导班子民主生活会。首先感谢xx前来督导此次会议。大...
市直部门班子成员2022年度党员领导干部民主生活会个人对照检查材料(5875字)根据《2022年度党员领导干部民主生活会方案》要求,本人认真学习习近平新时代中国特色社会主义思想,学习党的二十大报告、省第十三次...
目录中共中央总书记、国家主席、中央军委主席习近平................................................................................................中共中央政治局常委、国务院总理李克强....................
省直机关领导干部2022年民主生活会个人对照检查材料(5392字)根据民主生活会主题和部署要求,现汇报我对照6个方面的检查情况,请同志们批评指正。一、对照检查基本情况(一)在带头深刻领悟“两个确立”决定性意...
20210713副主任2021年上半年工作总结897页
某某区根治欠薪行动实施方案1006页
2026年XX市直党建工作要点786
局党组领导班子2025年专题民主生活会对照检查材料汇编(8篇)296
XX家纺产业集团2026年党建工作要点255
(2篇)在2026年清明节前集体廉政提醒谈话提纲995
政绩观偏差主要问题清单(班子对照检查四大方面16个问题160条)1009
国有企业党委2026年党建工作要点773
XX县委政法委书记关于树立和践行正确政绩观的研讨发言材料437
乡镇党委书记关于树立和践行正确政绩观的研讨心得体会508
2026年政绩观学习教育查摆问题之推动解决民生、信访、群众急难愁盼问题方面存在的差距和不足12340页
(17篇)2026年最新党课讲稿汇编3370页
组织部长政治画像2962页
XX单位办公室主任近三年工作总结7810页
2026年2月中心组(支部)学习资料汇编(第一议题)(民主生活会学习资料汇编)5790页
在全县党员干部、公职人员酒驾醉驾警示教育大会上的表态发言2395页
XX乡镇党委班子树立和践行正确政绩观学习教育查摆问题清单210410页
XX乡镇党委班子树立和践行正确政绩观学习教育查摆问题清单8980页
政绩观偏差主要问题清单(班子对照检查四大方面16个问题160条)10090页
国企领导班子和主要负责同志学习教育查摆问题清单8020页
