党纪学习教育交流研讨材料(5 篇)篇 1:严守纪律底线强化担当作为党纪学习教育是以习近平同志为核心的党中央作出的重大决策部署,是加强...
人大任命拟任职发言(5 篇)拟任职发言 1我叫 X,X 人,X 年 X 月出生,X 年 X 月参加工作,X 年X 月加入中国共产党。感谢组织...
非遗文化体验馆建设方案(精选 5 篇)非遗文化体验馆建设方案范文第 1 篇一、非物质文化遗产简述我国历来重视非物质文化遗产的保护,连续...
粪污贮存池农村沼气煤气安全生产专项整治工作实施方案汇编 5 篇【篇一】为认真贯彻落实习近平总书记关于安全生产重要指示精神和省、市关...
老年大学五四青年座谈会青年代表发言汇编(5 篇)目录1.传承弘扬五四精神奋斗青春绽放光彩2.心中有光向阳而生3.养青春之气节展青年之风采...
洪水灾害情况报告篇一一、高度重视、周密部署。驾校领导非常重视汛期安全训练工作,将此项工作列为办公会议议程的一个方面,是每周例会必讲...
2024 年“五一”期间廉洁过节提醒(5 篇)纪委监委关于“五一”期间廉洁过节提醒2024 年“五一”国际劳动节将至,为常态长效深化落实中...
政协系统调研报告汇编(5 篇)目录1.关于加快建设宜居宜业和美乡村协同调研报告............22.关于公共卫生重大疫情应急反应体系建设情况...
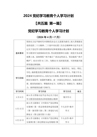
(5篇)2024党纪学习教育个人学习计划
检察院党纪学习教育读书班专题研讨发言材料汇编(5 篇)学懂弄通知行合一以严明的纪律履职尽责按照读书班的统一部署和要求,我围绕主题从...
2023 年度领导干部述职述德述廉报告汇编 5 篇目录1.2023 年度 X 市文化和旅游局(广播电视新闻出版局、文物局)领导班子总结报告2.A...
2024 年 4 月新质生产力评论汇编(5 篇)目录1. 发展新质生产力要把握三个着力点............................22. 三个维度因地制宜...
2024 年学习全党党纪教育心得体会(5 篇)篇 1:2024 年学习全党党纪教育心得体会党章、党规、党纪要求党员不断学习、提高自身素质,作...
关于巡察组对黑土地保护利用工作专题巡察整改进展情况的报告汇编(5 篇)目录1.县委关于市委巡察组对县黑土地保护利用工作专题巡察整改进展...
学习贯彻党纪处分条例系列评论系列材料汇编(5 篇)学习贯彻党纪处分条例系列评论之一——纪律的篱笆只会越扎越紧新修订的《中国共产党纪...
法庭先进事迹材料 1法院办公室现有四名正式干警,其中审判员二名,助审员、书记员各一名。四名正式干警均系中共党员。一年来,该室坚持以...
第一篇:法院先进集体事迹材料5 市区人民法院刑事审判庭,主要担负区范围内的刑事案件审判、辖区内中、小学校未成年人思想教育、辖区内的...
三八红旗集体先进事迹(1)——县文广局“三八红旗集体”先进事迹xx 县文广局现有职工 xx 名,其中女干部职工占 xx%,常年的不懈努力,...
2024 湖南常德考察学习心得体会发言(5 篇)学习湖南常德考察调研讲话精神心得体会3 月 19 日下午,习近平总书记来到常德市鼎城区谢家...
2024 年一季度党建工作总结汇编(5 篇)目录1.2024 年第一季度党建工作总结(集团公司)..............22.2024 年第一季度党建工作总结...
2026年政绩观学习教育查摆问题之推动解决民生、信访、群众急难愁盼问题方面存在的差距和不足1210
(17篇)2026年最新党课讲稿汇编303
20200816-在全市民营经济“两个健康”提升行动暨“一联三帮”保企稳业专项行动动员会上的讲话21612页
2026年第一季度党课:筑牢信仰之基启新程 笃行实干之举开新局971
某某区根治欠薪行动实施方案1006页
X市基层组织建设城市党建专项巡察工作汇报1388页
20210713副主任2021年上半年工作总结797页
2026年市审计局机关党建工作要点188
XX县交通运输局局长正确政绩观学习教育个人对照查摆问题清单708
2026年XX市直党建工作要点786
2026年政绩观学习教育查摆问题之推动解决民生、信访、群众急难愁盼问题方面存在的差距和不足12100页
2026年第一季度党课:筑牢信仰之基启新程 笃行实干之举开新局9710页
(17篇)2026年最新党课讲稿汇编3030页
公司党委2022年度民主生活会征求意见表2243页
笔杆子应知应会的三字成语大全14528页
组织部长政治画像2962页
2026年2月中心组(支部)学习资料汇编(第一议题)(民主生活会学习资料汇编)5770页
XX单位办公室主任近三年工作总结7760页
在全县党员干部、公职人员酒驾醉驾警示教育大会上的表态发言2395页
XX乡镇党委班子树立和践行正确政绩观学习教育查摆问题清单210390页
