全市行政执法规范化建设暨行政执法人员培训会议讲话同志们:今天我们召开全市行政执法规范化建设暨行政执法人员培训会议,进一步推进行政执...
在 2024 年加强交通运输综合行政执法队伍党建工作专题推进会上的讲话同志们:行政执法队伍在交通行业的监督管理工作中发挥着不可替代的作...
交通综合行政执法改革试点典型经验xx 区作为全市首批交通综合行政执法改革改革试点单位。原属 xx 市道路运输管理局 xx 区分局负责的行...
乡 2024 年度行政执法人员培训计划为贯彻落实《云南省人民政府办公厅关于印发云南省提升行政执法质量三年行动实施方案(2023—2025 年)...
镇 2024 年度行政执法人员学习培训计划为进一步提高我镇行政执法人员的工作水平,规范执法行为,提高执法人员素质,结合我镇实际,特制定...
镇人民政府 2024 年度行政执法人员学习培训计划为全面贯彻落实上级工作部署,提升法治政府建设水平,强化行政执法人才队伍支撑,不断提高...
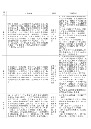
题型试题内容题目正确答案案例分析2005 年 4 月 5 日,治安联防队员万某在公交车上见到一青年形迹可疑,对其询问盘查,该青年拒不提供...
XX 区城市管理局行政执法责任制、综合执法改革自查报告城市综合执法体质改革以来,我局严格落实行政执法责任制工作要求,切实抓好行政执法...
在贯彻落实市市场监管综合行政执法改革座谈会上的讲话 同志们:今天我们召开贯彻落实综合行政执法改革座谈会,主要是按照市委、市政府和市...
在贯彻落实综合行政执法机构改革动员部署会上的讲话 同志们,今天我们召开贯彻落实机构改革工作动员部署会,主要任务是全面贯彻落实市委、...
在贯彻落实综合行政执法机构改革工作动员会上的表态发言同志们,*市市场监管综合行政执法机构改革实施方案的落地,标志着执法支队进入了新...
XX 区城市管理局(区城市综合执法局)服务型行政执法工作总结今年以来,根据《XX 市法治政府建设领导小组办公室关于印发 XX 市 2024 ...
市人力资源和社会保障局行政执法 2024 年度工作计划根据《中共浙江省委全面依法治省委员会执法协调小组关于做好行政执法工作计划的通知》...
县气象局 2024 年行政执法检查工作计划为加强气象行政执法工作,强化监管执法责任落实,规范行政执法检查工作行为,提高依法行政水平,根...
某局年度行政执法总体情况分析报告县交通运输局认真贯彻落实有关部门要求,紧紧围绕工作目标,以提高依法行政、促进公正文明执法、不断提升...
2024 年度生态环境行政执法工作计划2024 年,全县生态环境执法工作以习近平新时代中国特色社会主义思想为指导,全面贯彻国家、省市生态环...
县经信局 2024 年度行政执法年度工作计划一、监管对象和范围XX 县经信局根据法律、法规、规章的规定,对各类法人、非法人组织等依法开展...
县人力资源和社会保障局行政执法 2024 年度工作计划根据《中共浙江省委全面依法治省委员会执法协调小组关于做好行政执法工作计划的通知》...
县医疗保障局行政执法 2024 年度工作计划为进一步对规范医保系统行政执法,根据 XX 县综合行政执法指导办公室《关于做好制定行政执法工...
2024 年 XX 县生态环境保护综合行政执法大队工作要点2024 年,XX 县生态环境保护综合行政执法大队以改善生态环境质量为目标,切实提升...
2026年政绩观学习教育查摆问题之推动解决民生、信访、群众急难愁盼问题方面存在的差距和不足1211
(17篇)2026年最新党课讲稿汇编304
某某区根治欠薪行动实施方案1006页
X市基层组织建设城市党建专项巡察工作汇报1388页
20210713副主任2021年上半年工作总结797页
2026年市审计局机关党建工作要点188
XX县交通运输局局长正确政绩观学习教育个人对照查摆问题清单708
2026年XX市直党建工作要点786
局党组领导班子2025年专题民主生活会对照检查材料汇编(8篇)296
XX家纺产业集团2026年党建工作要点255
2026年政绩观学习教育查摆问题之推动解决民生、信访、群众急难愁盼问题方面存在的差距和不足12110页
2026年第一季度党课:筑牢信仰之基启新程 笃行实干之举开新局9730页
(17篇)2026年最新党课讲稿汇编3040页
公司党委2022年度民主生活会征求意见表2243页
笔杆子应知应会的三字成语大全14528页
组织部长政治画像2962页
2026年2月中心组(支部)学习资料汇编(第一议题)(民主生活会学习资料汇编)5770页
XX单位办公室主任近三年工作总结7760页
在全县党员干部、公职人员酒驾醉驾警示教育大会上的表态发言2395页
XX乡镇党委班子树立和践行正确政绩观学习教育查摆问题清单210390页
