2025 年各类工作综述汇编(109 篇)目 录一、党委1.西宁市 2024 年人才工作综述…12.全省思想政治工作综述…4 3.2024 年南平市直...
清明节各类致辞讲话汇编(5 篇)清明节各类致辞讲话 1在清明节即将来临之际,我们在这里隆重举行革命烈士祭奠仪式,目的是缅怀革命先烈的...
各类调研报告汇编(15 篇)目 录1.调研报告 12.调研报告 23.调研报告 34.调研报告 45.调研报告 56.调研报告 67.调研报告 78.调研...
2025 年各类工作要点汇编(17 篇)目 录1.2025 年全市教育工作要点2.公司 2025 年纪检监察工作要点3.县纪委监委 2025 年机关党建工...
2025 年一季度“开门红”“开门稳”各类讲话发言汇编(8 篇)目 录1.2025 年一季度“开门红”“开门稳”各类讲话2.2025 年一季度“开...
巡视巡察各类表态发言汇编(30 篇)目 录1.巡视巡察各类表态发言 12.巡视巡察各类表态发言 23.巡视巡察各类表态发言 34.巡视巡察各类...
各类主题研讨会发言材料汇编(10 篇)在新媒体青年艺术节开幕式上的致辞尊敬的各位领导、各位来宾,各位老师、各位同学,各位媒体朋友,以...
2024 年各类人员述职述廉述责述法述学合集(73 篇)2024 年各类人员述职述廉述责述法述学合集目 录市局党委班子 2024 年述职述廉报告...
各类主题高质量发展推进会讲话、汇报材料汇编(11 篇)在 2024 年全市老工业城市转型高质量发展推进会上的汇报发言尊敬的各位领导,同志...
各类颁奖典礼活动主题讲话材料汇编(9 篇)赞助方代表在 xx 评论征文比赛颁奖活动上的发言尊敬的各位领导、老师、各位来宾,以及亲爱的...
各类主题活动讲话、发言稿汇编(6 篇)在 2024 年度“爱卫新征程健康中国行”首站活动上的讲话尊敬的各位领导、各位来宾、朋友们,大家...
各类年会主题讲话材料汇编(3 篇)在中国中小企业家年会上的致辞各位领导、各位嘉宾:大家下午好!初冬的 xx,天高云更淡,日暖人意佳。...
在 2024 年市纪检监察监督和各类监督贯通协同工作推进会上的讲话同志们:党的二十大报告指出,要“健全党统一领导、全面覆盖、权威高效的...
各类谈心谈话范文专辑(廉政谈话、任前谈话、入党谈话等)2024 年廉政谈话记录 2党委书记对班子成员三级廉洁谈话讲话稿 5党员发展对象谈...
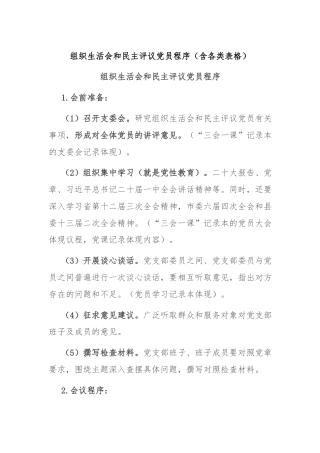
组织生活会和民主评议党员程序(含各类表格)组织生活会和民主评议党员程序1.会前准备:(1)召开支委会。研究组织生活会和民主评议党员有...
全县领导班子组织监督与各类监督贯通协调工作总结一、具体工作做法和举措一直以来,全县紧盯落实党中央重大决策部署等方面的政治表现,在践...
各类题材公文写作提纲 60 例1. 整改工作汇报把整改的进程转化为监督的过程。把整改的要求转化为监督的举措。把整改的成果转化为监督的制...
各类大标题小标题大全一、生活类大标题1.健康生活1.1 健康饮食1.2 锻炼与运动1.3 心理健康1.4 健康睡眠2.家庭生活2.1 家庭经济管理2.2...
2026年政绩观学习教育查摆问题之推动解决民生、信访、群众急难愁盼问题方面存在的差距和不足1210
(17篇)2026年最新党课讲稿汇编303
20200816-在全市民营经济“两个健康”提升行动暨“一联三帮”保企稳业专项行动动员会上的讲话21612页
2026年第一季度党课:筑牢信仰之基启新程 笃行实干之举开新局971
某某区根治欠薪行动实施方案1006页
X市基层组织建设城市党建专项巡察工作汇报1388页
20210713副主任2021年上半年工作总结797页
2026年市审计局机关党建工作要点188
XX县交通运输局局长正确政绩观学习教育个人对照查摆问题清单708
2026年XX市直党建工作要点786
2026年政绩观学习教育查摆问题之推动解决民生、信访、群众急难愁盼问题方面存在的差距和不足12100页
2026年第一季度党课:筑牢信仰之基启新程 笃行实干之举开新局9710页
(17篇)2026年最新党课讲稿汇编3030页
公司党委2022年度民主生活会征求意见表2243页
笔杆子应知应会的三字成语大全14528页
组织部长政治画像2962页
2026年2月中心组(支部)学习资料汇编(第一议题)(民主生活会学习资料汇编)5770页
XX单位办公室主任近三年工作总结7760页
在全县党员干部、公职人员酒驾醉驾警示教育大会上的表态发言2395页
XX乡镇党委班子树立和践行正确政绩观学习教育查摆问题清单210390页
