2024 年党风廉政建设主体责任清单2024 年是贯彻落实党的 XX 大精神、实施“十四五”规划的关键之年,抓好全年党风廉政建设工作意义重大...
乡镇 2024 年落实全面从严治党主体责任情况的报告近年来,镇党委坚持以习近平新时代中国特色社会主义思想为指导,以党的政治建设为统领,...
市长 2024 年上半年落实全面从严治党主体责任工作情况报告2024 年上半年,我市在全面从严治党的道路上继续迈出坚实步伐,确保党的纪律和...
镇落实全面从严治党主体责任情况的报告近年来,镇党委坚持以习近平新时代中国特色社会主义思想为指导,以党的政治建设为统领,坚持不懈用党...
XX 镇市场主体培育情况报告一、基本情况近年来,XX 镇认真贯彻落实 XX 总书记关于民营经济发展的重要论述,按照“抓经济必须强主体”的...
2024 年党支部落实党风廉政建设主体责任报告2024 年以来,支部全面推进从严治党工作,党组织功能得到不断强化,党风廉政建设主体责任的成...
2024 年度履行全面从严治党主体责任情况报告xxx 党委高度重视国资国企党的建设,全面加强党的领导,坚定不移推进全面从严治党,持之以恒...
2024 年上半年党组落实全面从严治党主体责任情况报告2024 年,在区委的正确领导下,局党组坚持以习近平新时代中国特色社会主义思想为指导...
党课:激发市场主体创新活力,加快培育壮大新质生产力去年以来,习近平总书记在四川、黑龙江、浙江、广西等地考察调研时,提出加快发展新质...
市委书记在 2024 年市委党校中青年干部主体班上的廉政党课讲稿同志们:党的十八大以来,习近平总书记围绕全面加强党的纪律建设发表了一系...
推动全面从严治党主体责任落地落实汇报材料日前,依据中共中央《党委(党组)落实全面从严治党主体责任规定》等,*省委教育工委出台《关于...
组织部长在党校春季主体班上的党课讲稿同志们:以中国式现代化全面推进强国建设、民族复兴伟业,是新征程我们党的中心任务,是新时代最大的...
在某省委党校 2024 年春季主体班上关于新质生产力的辅导讲稿很高兴来省委党校,就学习习近平总书记关于新质生产力的重要论述,和党校 20...
市直属公司党委书记 2024 年上半年主体责任述职报告各位领导,同志们:一年来,在园区党工委、管委的坚强领导下,我坚持把管党治党主体责...
2024 年上半年落实全面从严治党主体责任报告和党风廉政建设工作总结今年以来,局党委坚持以习近平新时代中国特色社会主义思想为指导,全面...
关于 2024 年上半年落实全面从严治党主体责任情况的报告今年以来,在 xxx 党委的坚强领导下,xxx 局党委高举习近平新时代中国特色社会...
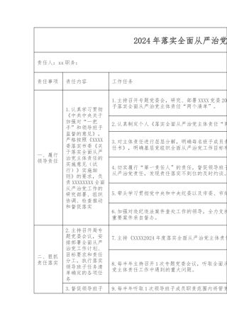
2024 年落实全面从严治党责任人:xx 职务:责任事项责任内容工作任务一、履行领导责任1.认真学习贯彻《中共中央关于加强对“一把手”和领...
2024 年落实全面从严治党主体责任“两个清单”责任人:xx 职务:责任事项责任内容工作任务一、履行领导责任1.认真学习贯彻《中共中央关于...
在 2024 年区委青年干部主体班上的党课辅导报告同志们:回望党的百年历程,党自成立之日起就将纪律建设摆在重要的位置。随着党的领导和建...
在党校主体班新质生产力专题研讨交流会上的发言尊敬的各位老师,同学们,同志们:习近平总书记关于新质生产力的重要论述,深刻阐明了新质生...
2026年政绩观学习教育查摆问题之推动解决民生、信访、群众急难愁盼问题方面存在的差距和不足1211
(17篇)2026年最新党课讲稿汇编304
20200816-在全市民营经济“两个健康”提升行动暨“一联三帮”保企稳业专项行动动员会上的讲话21612页
2026年第一季度党课:筑牢信仰之基启新程 笃行实干之举开新局971
某某区根治欠薪行动实施方案1006页
X市基层组织建设城市党建专项巡察工作汇报1388页
20210713副主任2021年上半年工作总结797页
2026年市审计局机关党建工作要点188
XX县交通运输局局长正确政绩观学习教育个人对照查摆问题清单708
2026年XX市直党建工作要点786
2026年政绩观学习教育查摆问题之推动解决民生、信访、群众急难愁盼问题方面存在的差距和不足12110页
2026年第一季度党课:筑牢信仰之基启新程 笃行实干之举开新局9710页
(17篇)2026年最新党课讲稿汇编3040页
公司党委2022年度民主生活会征求意见表2243页
笔杆子应知应会的三字成语大全14528页
组织部长政治画像2962页
2026年2月中心组(支部)学习资料汇编(第一议题)(民主生活会学习资料汇编)5770页
XX单位办公室主任近三年工作总结7760页
在全县党员干部、公职人员酒驾醉驾警示教育大会上的表态发言2395页
XX乡镇党委班子树立和践行正确政绩观学习教育查摆问题清单210390页
