六五环境日科普知识应知应会一、“六五环境日”的由来1972 年 6 月 5 日,联合国在瑞典首都斯德哥尔摩举行第一次人类环境会议,通过了...
世界献血日科普宣传知识应知应会献血是一件献爱心的事情,血液是充满我们身体的液体,也是一切生物的源泉,血液的缺失对一人的影响不可谓不...
五基三化应知应会一、五基概述“五基”是指党的工作在基层的五个基本要素,包括基本组织、基本队伍、基本活动、基本制度、基本保障。它们是...
新修订《保密法》应知应会1. 新修订的《保密法》何时开始施行?答:新修订的《中华人民共和国保守国家秘密法》自2024 年 5 月 1 日起...
党员应知应会知识题库一、单选题1、《中国共产党章程》规定,党员的权利有 8 条,义务有 条。A.10、10 B.8、8 C.7、7 D.9、92、《中...
2024 年党纪学习教育应知应会知识测试题一、填空题(每题 3 分,共 10 题,计 30 分)1.新修订的《中国共产党纪律处分条例》,于 2...
国企党纪学习教育应知应会
《中国共产党纪律处分条例》应知应会(50 问)1.最新一版《中国共产党纪律处分条例》是第几次修订?什么时候正式发布?2023 年 12 月 ...
《中国共产党纪律处分条例》应知应会知识点1.党的纪律建设必须坚持什么?党的纪律建设必须坚持以马克思列宁主义、毛泽东思想、邓小平理论、...
省直机关党员干部应知应会知识手册读后心得体会 作为省直机关的一名党员干部,我们时刻牢记着自己肩上的责任和使命,不断充实自己的知识储...
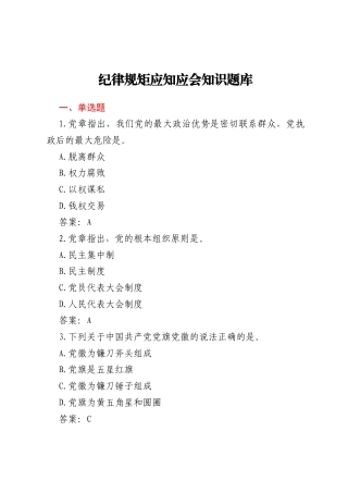
纪律规矩应知应会知识题库一、单选题1.党章指出,我们党的最大政治优势是密切联系群众,党执政后的最大危险是。A.脱离群众B.权力腐败C.以权...
党务工作应知应会题库一、填空题(30 个)1、申请入党的人,要填写入党志愿书,要有两 名正式党员作介绍人,要经过支部大会通过和上级党组织批...
党纪学习教育应知应会知识 100 条(一)近日,中共中央办公厅印发《关于在全党开展党纪学习教育的通知》,明确自2024 年 4 月至 7 ...
党纪学习教育应知应会知识 100 条(二)近日,中共中央办公厅印发《关于在全党开展党纪学习教育的通知》,明确自2024 年 4 月至 7 ...
版权声明感谢您下载工图网平台上提供的 PPT 作品,为了您和工图网以及原创作者的利益,请勿复制、传播、销售,否则将承担法律责任!工图...
党纪学习教育应知应会知识 100 条(三)近日,中共中央办公厅印发《关于在全党开展党纪学习教育的通知》,明确自2024 年 4 月至 7 ...
党纪学习教育应知应会知识 100 条(三)汇报人:某某某 时间: 2024.04.12工图网 近日,中共中央办公厅印发《关于在全党开展党纪学习...
版权声明感谢您下载工图网平台上提供的 PPT 作品,为了您和工图网以及原创作者的利益,请勿复制、传播、销售,否则将承担法律责任!工图...
纪律规矩应知应会知识题库一、单选题1.党章指出,我们党的最大政治优势是密切联系群众,党执政后的最大危险是。A.脱离群众B.权力腐败C.以权...
2024 年党纪学习教育应知应会知识测试题(含答案)一、填空题(每题 3 分,共 10 题,计 30 分)1.新修订的《中国共产党纪律处分条...
2026年政绩观学习教育查摆问题之推动解决民生、信访、群众急难愁盼问题方面存在的差距和不足1209
(17篇)2026年最新党课讲稿汇编303
20200816-在全市民营经济“两个健康”提升行动暨“一联三帮”保企稳业专项行动动员会上的讲话21612页
2026年第一季度党课:筑牢信仰之基启新程 笃行实干之举开新局971
某某区根治欠薪行动实施方案1006页
X市基层组织建设城市党建专项巡察工作汇报1388页
20210713副主任2021年上半年工作总结797页
2026年市审计局机关党建工作要点188
XX县交通运输局局长正确政绩观学习教育个人对照查摆问题清单708
2026年XX市直党建工作要点786
2026年政绩观学习教育查摆问题之推动解决民生、信访、群众急难愁盼问题方面存在的差距和不足12090页
2026年第一季度党课:筑牢信仰之基启新程 笃行实干之举开新局9710页
(17篇)2026年最新党课讲稿汇编3030页
公司党委2022年度民主生活会征求意见表2243页
笔杆子应知应会的三字成语大全14528页
组织部长政治画像2962页
2026年2月中心组(支部)学习资料汇编(第一议题)(民主生活会学习资料汇编)5770页
XX单位办公室主任近三年工作总结7760页
在全县党员干部、公职人员酒驾醉驾警示教育大会上的表态发言2395页
XX乡镇党委班子树立和践行正确政绩观学习教育查摆问题清单210390页
