纪检监察干部党纪学习教育读书班研讨材料按照读书班的统一安排,我围绕主题从三个方面作研讨发言,不妥之处,请批评指正。一、强化政治担当...
在全县党纪学习教育专题读书班结班式上的主持讲话这次党纪学习教育专题读书班把深刻领悟“两个确立”的决定性意义、坚决做到“两个维护”贯...
党员干部党纪学习教育读书班感悟根据读书班安排。下面,结合工作实际,跟大家分享几点心得体会。一要学深学透,始终做到对党忠诚。党的十八...
党纪学习教育读书班交流研讨发言材料尊敬的各位领导、亲爱的同志们:大家好!今天,我们齐聚一堂,共同参加这次党纪学习教育读书班交流研讨...
在高校党纪学习教育读书班结业式上的讲话同志们:刚才,各位党委常委围绕学习贯彻《中国共产党纪律处分条例》加强党的纪律建设,结合自身所...
在党纪学习教育专题读书班分组研讨上的主持词(含研讨发言)同志们:按照党纪学习教育专题读书班安排部署,今天我们在这里召开分组研讨,主...
读书班学习新修订的《中国共产党纪律处分条例》心得体会近日,中共中央办公厅印发《关于在全党开展党纪学习教育的通知》指出,为深入学习贯...
处级干部党纪学习教育读书班心得发言材料:恪守“六大纪律”、常思党纪之威开展党纪学习教育,是维护党的团结统一、确保令行禁止的必然要求...
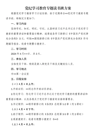
党纪学习教育专题读书班方案根据党纪学习教育学习计划安排,拟于近期举办××党纪学习教育专题读书班,特制定方案如下:一、学习内容坚持学...
集团党委委员党纪学习教育读书班发言提纲按照集团相关工作安排,根据理论学习中心组专题学习会方案的有关要求,近期深入学习习近平总书记关...
在党纪学习教育专题读书班交流发言尊敬的各位同志:在此次党纪学习教育专题读书班的交流会上,我有幸与大家分享我的学习体会。本次读书班的...
在市政协党组党纪学习教育读书班开班式上的讲话同志们:根据市委党纪学习教育工作安排,今天我们举行市政协党组党纪学习教育读书班开班式。...
集团纪委书记党纪学习教育读书班研讨发言我发言的题目是《严明纪律规矩抓好《中国共产党纪律处分条例》贯彻执行》。为什么选这个题?当前,...
市委党纪学习教育读书班集中研讨主持词同志们:为扎实开展全市党纪学习教育,按照市委统一部署,我们举办党纪学习教育读书班,目的就是让大...
恪守“六大纪律”、常思党纪之威开展党纪学习教育,是维护党的团结统一、确保令行禁止的必然要求,是坚持和加强党的全面领导、牢固树立“四...
集团副总党纪学习教育读书班研讨(六大纪律)通过党纪学习教育读书班的学习,按照要求逐章逐条学习了《中国共产党纪律处分条例》,学习了习...
党纪学习教育读书班第二次学习会上的主持词同志们:根据局党组党纪学习教育安排,今天我们组织召开党纪学习教育读书班第二次学习会,主要目...
纪检监察干部党纪学习教育读书班交流发言材料:心存戒律敬畏纪法自觉遵守各项党纪法规通过参加纪委监委举办的党纪学习教育读书班学习,其针...
党纪学习教育读书班专题研讨结业会上的发言材料(6 篇)党纪学习教育读书班专题研讨结业会上的发言材料(一)党纪学习教育是一项系统工程,...
在文旅局党纪学习教育读书班开班式上的讲话提纲同志们:为深入学习贯彻《中国共产党纪律处分条例》(以下简称《条例》),根据党中央、省委...
2026年政绩观学习教育查摆问题之推动解决民生、信访、群众急难愁盼问题方面存在的差距和不足1210
(17篇)2026年最新党课讲稿汇编304
20200816-在全市民营经济“两个健康”提升行动暨“一联三帮”保企稳业专项行动动员会上的讲话21612页
2026年第一季度党课:筑牢信仰之基启新程 笃行实干之举开新局971
某某区根治欠薪行动实施方案1006页
X市基层组织建设城市党建专项巡察工作汇报1388页
20210713副主任2021年上半年工作总结797页
2026年市审计局机关党建工作要点188
XX县交通运输局局长正确政绩观学习教育个人对照查摆问题清单708
2026年XX市直党建工作要点786
2026年政绩观学习教育查摆问题之推动解决民生、信访、群众急难愁盼问题方面存在的差距和不足12100页
2026年第一季度党课:筑牢信仰之基启新程 笃行实干之举开新局9710页
(17篇)2026年最新党课讲稿汇编3040页
公司党委2022年度民主生活会征求意见表2243页
笔杆子应知应会的三字成语大全14528页
组织部长政治画像2962页
2026年2月中心组(支部)学习资料汇编(第一议题)(民主生活会学习资料汇编)5770页
XX单位办公室主任近三年工作总结7760页
在全县党员干部、公职人员酒驾醉驾警示教育大会上的表态发言2395页
XX乡镇党委班子树立和践行正确政绩观学习教育查摆问题清单210390页
