乡镇社区党群服务中心建设情况汇报近年来,*镇坚持把满足党员群众实际需求贯穿建、管、用各个环节,通过打造服务阵地、创新服务内容、助推...
党群服务中心建设方案 3 篇 党群服务中心设计方案范文 1 一、指导思想 坚持以、xx 届四中、五中全会精神为指导,以转变政府职能、深...
南山村党群服务中心解说词尊敬的各位领导:(在廉政文化展示区)大家好,欢迎莅临南山村视察指导工作,我是……。南山村党群服务中心是为了...
黛溪街道党群服务中心建设情况一、建设进展6 月底,黛溪街道党群服务中心和 6 个社区党群服务中心均已建设完成。黛溪街道党群服务中心设...
*** 村党群服务中心项目可 行 性 研 究 报 告***市建筑设计院二○一八年九月目录第一章 总 论.....................................
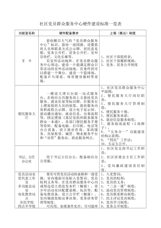
社区党员群众服务中心硬件建设标准一览表 功能室名称硬件配备要求上墙(展出)制度室 外悬挂醒目大气的“党员群众服务中心”标识。悬挂一...
XX 党群服务中心助力基层治理抓党建促基层治理能力提升专项行动开展以来,我镇大力推进党群服务中心建设,深入开展党群服务中心达标提升行...
栾川县农村党群服务中心(站点) 功能设施规范化建设方案为进一步做好全县农村便民服务工作,不断提高农村党群服务中心建设水平,全方位服...
长寿街道社区党群服务中心建设情况报告长寿街道位处新乐市区,2002 年撤乡并镇,是省委、省政府批准县级街道办事处,是新乐市委、市政府所...
市政务服务中心驻村帮扶问题专项整改实施方案为了贯彻落实中央、省委今年以来关于脱贫攻坚的最新精神和 5 月 10 日全市精准扶贫工作推...
某镇社区党群服务中心建设情况汇报近年来,*镇坚持把满足党员群众实际需求贯穿建、管、用各个环节,通过打造服务阵地、创新服务内容、助推...
政务服务中心延时服务工作方案为贯彻落实 xx 行政公署办公室关于《进一步规范全 xx各级政务服务中心延时服务的工作方案》(x 署发〔xxx...
县招商服务中心 2024 年工作要点2024 年,县招商服务中心工作总体要求是:坚持以习近平新时代中国特色社会主义思想为指导,深入学习贯彻...
XX 镇 XX 村综合性党群服务中心阵地建设总结发言尊敬的各位领导:大家好!今年以来,XX 镇 XX 村以优化党群服务中心为主线,以共同缔...
X 市机关事务服务中心党组 2024 年工作要点及任务分工2024 年,X 市机关事务服务中心总体工作要求是:坚持以习近平新时代中国特色社会...
组织部长中心组发言:服务中心大局 为现代化建设提供坚强组织保障近段时间,通过读原著、学原文、悟原理,全面学习领会习近平新时代中国特...
中心组发言:服务中心大局为现代化建设提供坚强组织保障近段时间,通过读原著、学原文、悟原理,全面学习领会习近平新时代中国特色社会主义...
县政务服务中心 2024 年工作提升方案为贯彻落实县委《干部“作风建设年”主题活动的实施方案》工作要求,围绕政务服务工作,着力补短板、...
2026年政绩观学习教育查摆问题之推动解决民生、信访、群众急难愁盼问题方面存在的差距和不足1211
(17篇)2026年最新党课讲稿汇编304
20200816-在全市民营经济“两个健康”提升行动暨“一联三帮”保企稳业专项行动动员会上的讲话21612页
2026年第一季度党课:筑牢信仰之基启新程 笃行实干之举开新局971
某某区根治欠薪行动实施方案1006页
X市基层组织建设城市党建专项巡察工作汇报1388页
20210713副主任2021年上半年工作总结797页
2026年市审计局机关党建工作要点188
XX县交通运输局局长正确政绩观学习教育个人对照查摆问题清单708
2026年XX市直党建工作要点786
2026年政绩观学习教育查摆问题之推动解决民生、信访、群众急难愁盼问题方面存在的差距和不足12110页
2026年第一季度党课:筑牢信仰之基启新程 笃行实干之举开新局9710页
(17篇)2026年最新党课讲稿汇编3040页
公司党委2022年度民主生活会征求意见表2243页
笔杆子应知应会的三字成语大全14528页
组织部长政治画像2962页
2026年2月中心组(支部)学习资料汇编(第一议题)(民主生活会学习资料汇编)5770页
XX单位办公室主任近三年工作总结7760页
在全县党员干部、公职人员酒驾醉驾警示教育大会上的表态发言2395页
XX乡镇党委班子树立和践行正确政绩观学习教育查摆问题清单210390页
