违规聚餐饮酒方面的个人问题清单在深入学习和反思相关规定和要求后,我对自己在公务接待、干部教育培训、上班、加班、值班、内部食堂、招商...
学习教育工作问题清单(新增五个方面)个人填报单位:联系人及电话:序号问题分类存在问题具体表现整改措施整改时限整改进展是否销号备注1...
贯彻落实八项规定精神个人问题清单及整改方向参考中央八项规定是加强作风建设的行动指南,是党在新时代推进全面从严治党的重要抓手。作为一...
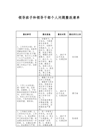
领导班子和领导干部个人问题整改清单 整改事项整改措施整改时限整改责任主体1、工作作风方面:学习调研不系统;创新思想解放程度不高。2、...
XX 规定精神学习教育个人问题清单和整改措施XX 规定是 XX 推进作风建设的重要举措,是全面 XX 的重要抓手,对改进工作作风、密切联系...
落实中央八项规定精神个人问题检视与提升策略一、思想认知维度,强化理论武装,筑牢思想防线(一)问题剖析对中央八项规定精神的贯彻落实缺...
2025 学习教育党员领导干部个人问题清单及整改措施(17条)问题 1:调查研究不深入,走基层仍然存在提前做方案,事先安排点,走规定路线...
个人问题整改清单 序号存在问题具体整改措施整改时限备注1调查研究不深入,走基层仍然存在提前做方案,事先安排点,走规定路线的问题,有...
2024 年度组织生活会领导干部个人问题整改清单(四个带头)姓名:职务:报送时间:年月日序号对照检查方面存在的突出问题具体整改措施整时...
2026年政绩观学习教育查摆问题之推动解决民生、信访、群众急难愁盼问题方面存在的差距和不足1210
(17篇)2026年最新党课讲稿汇编303
20200816-在全市民营经济“两个健康”提升行动暨“一联三帮”保企稳业专项行动动员会上的讲话21612页
2026年第一季度党课:筑牢信仰之基启新程 笃行实干之举开新局971
某某区根治欠薪行动实施方案1006页
X市基层组织建设城市党建专项巡察工作汇报1388页
20210713副主任2021年上半年工作总结797页
2026年市审计局机关党建工作要点188
XX县交通运输局局长正确政绩观学习教育个人对照查摆问题清单708
2026年XX市直党建工作要点786
2026年政绩观学习教育查摆问题之推动解决民生、信访、群众急难愁盼问题方面存在的差距和不足12100页
2026年第一季度党课:筑牢信仰之基启新程 笃行实干之举开新局9710页
(17篇)2026年最新党课讲稿汇编3030页
公司党委2022年度民主生活会征求意见表2243页
笔杆子应知应会的三字成语大全14528页
组织部长政治画像2962页
2026年2月中心组(支部)学习资料汇编(第一议题)(民主生活会学习资料汇编)5770页
XX单位办公室主任近三年工作总结7760页
在全县党员干部、公职人员酒驾醉驾警示教育大会上的表态发言2395页
XX乡镇党委班子树立和践行正确政绩观学习教育查摆问题清单210390页
