县乡村振兴财政衔接资金使用管理工作经验材料近年来,x 县紧紧围绕巩固拓展脱贫攻坚成果同乡村振兴有效衔接战略目标,以夯实基础为前提,...
关于组集体资金入账村集体资金统一管理的村民代表大会记录会议时间:年月日,上午 9:00 至 11:30会议地点:XX 村村民活动中心会议室主...
“五个着力”推进惠民惠农补贴资金精准发放为全面贯彻落实党和国家惠民惠农政策,不断强化财政补贴资金规范化、精准化管理,让惠民惠农补贴...
关于村集体资金支付村公共设施维修费用“四议两公开”会议记录为了进一步提升我村公共设施的服务水平,保障村民的生活安全与便利,近日,我...
区财政局关于粮食类财政资金使用及管理的思考“民以食为天,食以粮为先”,粮食是人类生存的基础,而财政资金则是支持粮食生产、流通和储备...
村集体资金使用用途四议两公开专题会议记录会议时间:20XX 年 X 月 X 日 上午:9 时——10 时会议地点:XX 村村委会会议室参会人...
基层惠民资金监管情况调研报告近年来,国家制定出台了一一系列强农惠民富农政策,加大了对惠民资金的投入力度。但是,我们也清醒地看到惠民...
镇级衔接资金项目管理工作实施细则为进一步加强和规范财政衔接资金资金项目管理,提高财政衔接资金项目管理规范化、制度化、科学化水平,提...
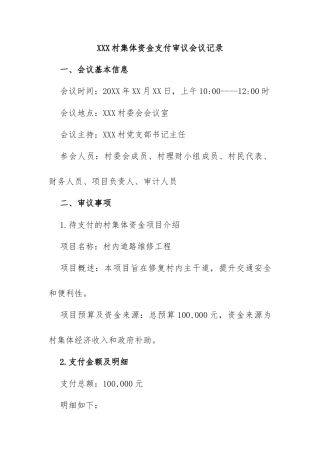
XXX 村集体资金支付审议会议记录一、会议基本信息会议时间:20XX 年 XX 月 XX 日,上午 10:00----12:00 时会议地点:XXX 村委会会...
某市新型农业经营主体项目资金管理的调研报告新型农业经营主体项目资金是新型农业经营主体项目得以顺利实施的资金保障,可以有效提高有关项...
在 2024 年全省财政资金管理工作推进会上的发言尊敬的各位领导,同志们:2023 年以来,**市财政部门积极贯彻落实中央和省、市深化预算管...
权限财政衔接资金使用管理情况的调研报告为加强财政衔接推进乡村振兴补助资金管理,着力提高资金使用效益,县财政局成立调研组,深入财政衔...
在兴教助学公益活动暨某项目资金发放仪式上的致辞尊敬的李会长,各位领导,同志们、同学们:大家下午好!在这个万物初盈、收获可期的美好时...
2024 年第一季度直达资金工作总结一、工作开展情况为进一步发挥财政资金直达机制作用,更好支持提升财政效能、落实惠企利民政策,我区按照...
xxx 财政局资金管理廉政风险排查汇总表 序号资金管理廉政风险对应岗位防控措施责任人1对各部门预算分管科室报送的预算草案审核把关不严,...
关于企业集团资金管理的若干问题及对策探索(集团公司)一、前言资金是企业集团生存和发展最为关键的因素,因此对集团资金的管控成为财务管...
在全市乡村振兴衔接资金管理工作会议上的发言各位领导,同志们:按照会议安排,现将*县乡村振兴衔接资金管理工作情况简要汇报如下,不妥之处...
资金使用管理专项检查实施方案根据关于加强资金安全管理的要求,为切实加强全市xx 队伍资金安全管理,经报请 xx 支队领导同意,从 9 ...
县乡村振兴局 2024 年度衔接资金工作计划(一)抓住产业和就业“两个关键”。一是抓产业帮扶。抓好“两强一增”行动计划、特色产业、“双...
关于惠民惠农财政补贴资金“一卡通”管理工作先进集体和先进工作者的工作汇报根据《XXX 市人力资源和社会保障局 XXX 市财政局关于开展 ...
2026年政绩观学习教育查摆问题之推动解决民生、信访、群众急难愁盼问题方面存在的差距和不足1211
(17篇)2026年最新党课讲稿汇编304
2026年第一季度党课:筑牢信仰之基启新程 笃行实干之举开新局971
某某区根治欠薪行动实施方案1006页
X市基层组织建设城市党建专项巡察工作汇报1388页
20210713副主任2021年上半年工作总结797页
2026年市审计局机关党建工作要点188
XX县交通运输局局长正确政绩观学习教育个人对照查摆问题清单708
2026年XX市直党建工作要点786
局党组领导班子2025年专题民主生活会对照检查材料汇编(8篇)296
2026年政绩观学习教育查摆问题之推动解决民生、信访、群众急难愁盼问题方面存在的差距和不足12110页
2026年第一季度党课:筑牢信仰之基启新程 笃行实干之举开新局9710页
(17篇)2026年最新党课讲稿汇编3040页
公司党委2022年度民主生活会征求意见表2243页
笔杆子应知应会的三字成语大全14528页
组织部长政治画像2962页
2026年2月中心组(支部)学习资料汇编(第一议题)(民主生活会学习资料汇编)5770页
XX单位办公室主任近三年工作总结7760页
在全县党员干部、公职人员酒驾醉驾警示教育大会上的表态发言2395页
XX乡镇党委班子树立和践行正确政绩观学习教育查摆问题清单210390页
