小岗位大梦想,逐梦少年勇担当——少先队大队委就职仪式大队辅导员讲话稿尊敬的校领导,亲爱的少先队员们:大家好!我们满怀喜悦与期待,共...
文化市场综合执法大队安全生产办个人事迹从办公桌到培训讲台**年底,根据单位科室工作调整,**进入了**区文化市场综合执法大队安全生产办,...
X 区消防救援大队 2024 年安全生产工作总结和 2025 年工作打算2024 年消防救援大队在区委、区政府和上级消防部门的正确领导下,围绕...
xx 县消防救援大队两节期间消防领域风险隐患分析及应对举措2024 年全县共发生火灾 152 起,其中包括交通工具火灾11 起,露天场所 62...
消防大队司务长优秀党员事迹材料XX,1986 年 2 月出生,XX 年 12 月入伍,XX 年 7 月加入中国共产党,XX 年 8 月,调入 XX ...
交警大队年终总结过去一年,交警大队在上级公安机关的坚强领导下,紧紧围绕保障道路交通安全、畅通这一核心目标,忠诚履职,积极应对各类交...
县消防救援大队年度工作总结今年以来,大队牢牢把握“固本强基、开拓创新、稳中求进、再攀高峰”的工作基调,紧紧围绕“防得住、打得赢、建...
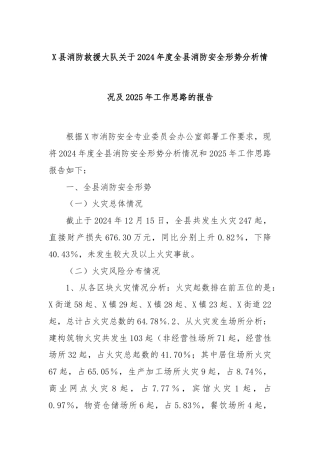
县消防救援大队关于 2024 年度全县消防安全形势分析情况及 2025 年工作思路的报告根据 X 市消防安全专业委员会办公室部署工作要求,...
X 县消防救援大队关于 2024 年度全县消防安全形势分析情况及 2025 年工作思路的报告根据 X 市消防安全专业委员会办公室部署工作要求...
县公安局经侦大队 2024 年工作总结及 2025 年工作计划2024 年,XX 县公安局经侦大队在局党委的坚强领导下,在上级业务部门的指导支持...
经侦大队 2024 年工作总结及 2025 年工作计划2024 年,XX 县公安局经侦大队在局党委的坚强领导下,在上级业务部门的指导支持下,紧紧...
消防救援大队个人述职述责述廉报告各位领导、同志们:20xx 年,我在支队党委的坚强领导下,在各级领导的关心指导和同志们的支持帮助下,充...
治安管理大队 2024 年工作总结2024 年以来,XX 治安管理大队在县委、县政府和市局党委的正确领导下,以习近平新时代中国特色社会主义思...
消防救援大队 2024 年度述职述廉报告2024 年,大队支部委员会在支队党委的坚强领导下,坚持以习近平新时代中国特色社会主义思想为指导,...
市消防救援大队关于 2024 年前三季度全市消防工作情况的报告2024 年以来,市消防救援大队在市委、市政府的正确领导下,始终坚持问题导向...
市消防救援大队 2024 年以来工作情况汇报各位领导:今年以来,在支队党委的坚强领导下,大队牢牢把握“固本强基、开拓创新、稳中求进、再...
2024 年交通运输行政执法大队年度工作总结交通运输行政执法大队____年度工作总结一、工作概况____年,交通运输行政执法大队紧紧围绕保障人...
少先队大队委建设方案(全面完整版)(可以直接使用,可编辑全面完整版资料,欢迎下载)常山小学少先队建设方案(2021—2021 学年度第二学期)...
中学团委书记、少先队大队辅导员任职培训班开班仪式学员发言稿XX 年 XX 市尊重的列位领导、专家、学员教师们:大伙儿上午好!在党的“十...
大队辅导员给中队辅导员培训稿亲爱的中队辅导员同事们:大家好!我作为大队辅导员,非常荣幸能够有机会为大家进行培训。今天,我想和大家分...
2026年政绩观学习教育查摆问题之推动解决民生、信访、群众急难愁盼问题方面存在的差距和不足1211
(17篇)2026年最新党课讲稿汇编304
2026年第一季度党课:筑牢信仰之基启新程 笃行实干之举开新局971
某某区根治欠薪行动实施方案1006页
X市基层组织建设城市党建专项巡察工作汇报1388页
20210713副主任2021年上半年工作总结797页
2026年市审计局机关党建工作要点188
XX县交通运输局局长正确政绩观学习教育个人对照查摆问题清单708
2026年XX市直党建工作要点786
局党组领导班子2025年专题民主生活会对照检查材料汇编(8篇)296
2026年政绩观学习教育查摆问题之推动解决民生、信访、群众急难愁盼问题方面存在的差距和不足12110页
2026年第一季度党课:筑牢信仰之基启新程 笃行实干之举开新局9710页
(17篇)2026年最新党课讲稿汇编3040页
公司党委2022年度民主生活会征求意见表2243页
笔杆子应知应会的三字成语大全14528页
组织部长政治画像2962页
2026年2月中心组(支部)学习资料汇编(第一议题)(民主生活会学习资料汇编)5770页
XX单位办公室主任近三年工作总结7760页
在全县党员干部、公职人员酒驾醉驾警示教育大会上的表态发言2395页
XX乡镇党委班子树立和践行正确政绩观学习教育查摆问题清单210390页
