-1-中共中央印发了《中国共产党国有企业基层组织工作条例(试行)》(以下简称《条例》),并发出通知,要求各地区各部门认真遵照执行。通...
学习中共中央八项规定的体会作为一名农工党员,在深入学习中共中央八项规定的过程中,我深刻感受到这不仅仅是一套工作作风的规范,更是中国...
1.中共中央八项规定中共中央政治局 2012 年 12 月 4 日召开会议,审议中央政治局关于改进工作作风、密切联系群众的八项规定。一、中...
中共中央八项规定全文中共中央政治局 2012 年 12 月 4 日召开会议,审议中央政治局关于改进工作作风、密切联系群众的八项规定。一、...
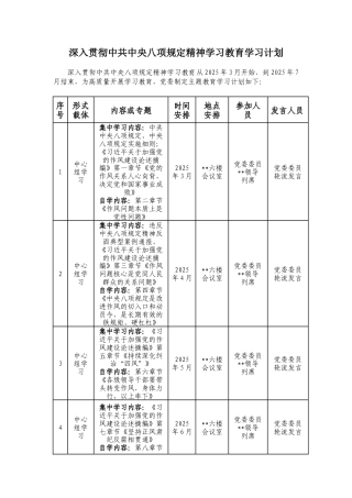
深入贯彻中共中央八项规定精神学习教育学习计划深入贯彻中共中央八项规定精神学习教育从 2025 年 3 月开始,到 2025 年 7月结束,为...
【重点标注】2025 年中央一号文件——中共中央 国务院关于进一步深化农村改革 扎实推进乡村全面振兴的意见(2025 年 1 月 1 日)实...
中共中央国务院举行春节团拜会习近平发表讲话1 月 27 日,中共中央、国务院在北京人民大会堂举行 2025年春节团拜会。中共中央总书记、...
传达学习贯彻中共中央《关于做好 2025 年元旦春节期间正风肃纪工作的通知》精神合集(8 篇)目 录1.市委书记在全市学习传达中共中央印...
中共中央印发《中国共产党纪律处分条例》(新版)近日,中共中央印发了修订后的《中国共产党纪律处分条例》(以下简称《条例》),并发出通...
在传达学习中共中央纪委印发《关于做好 2025 年元旦春节期间正风肃纪工作的通知》精神大会上的讲话尊敬的各位同志:祥龙贺瑞辞旧岁,瑞雪...
市委书记在全市学习传达中共中央印发《关于做好 2025 年元旦春节期间正风肃纪工作的通知》精神大会上的讲话同志们:在过去的一年里,我们...
党员干部学习中共中央纪委《关于做好 2025 年元旦春节期间正风肃纪工作的通知》心得体会在新的历史起点上,中共中央纪委印发的《关于做好...
学习中共中央纪委印发的《关于做好 2025年元旦春节期间正风肃纪工作的通知》的心得体会元旦春节将至,中共中央纪委印发了《关于做好 2025...
学习中共中央纪委《关于做好 2025 年元旦春节期间正风肃纪工作的通知》专题微党课俗话说:“廉者,政之本也。”在 2025 年元旦春节即将...
市教育局学习中共中央纪委《关于做好2025 年元旦春节期间正风肃纪工作的通知》的心得体会教育是国之大计,市教育局肩负着为社会培养人才、...
街道学习中共中央纪委印发的《关于做好 2025 年元旦春节期间正风肃纪工作的通知》的心得体会2025 年元旦春节即将到来之际,中共中央纪委...
国有企业党委书记在学习传达中共中央印发《关于做好 2025 年元旦春节期间正风肃纪工作的通知》精神大会上的讲话同志们:在 2025 年元旦...
2026年政绩观学习教育查摆问题之推动解决民生、信访、群众急难愁盼问题方面存在的差距和不足1209
(17篇)2026年最新党课讲稿汇编303
20200816-在全市民营经济“两个健康”提升行动暨“一联三帮”保企稳业专项行动动员会上的讲话21612页
2026年第一季度党课:筑牢信仰之基启新程 笃行实干之举开新局971
某某区根治欠薪行动实施方案1006页
X市基层组织建设城市党建专项巡察工作汇报1388页
20210713副主任2021年上半年工作总结797页
2026年市审计局机关党建工作要点188
XX县交通运输局局长正确政绩观学习教育个人对照查摆问题清单708
2026年XX市直党建工作要点786
2026年政绩观学习教育查摆问题之推动解决民生、信访、群众急难愁盼问题方面存在的差距和不足12090页
2026年第一季度党课:筑牢信仰之基启新程 笃行实干之举开新局9710页
(17篇)2026年最新党课讲稿汇编3030页
公司党委2022年度民主生活会征求意见表2243页
笔杆子应知应会的三字成语大全14528页
组织部长政治画像2962页
2026年2月中心组(支部)学习资料汇编(第一议题)(民主生活会学习资料汇编)5770页
XX单位办公室主任近三年工作总结7760页
在全县党员干部、公职人员酒驾醉驾警示教育大会上的表态发言2395页
XX乡镇党委班子树立和践行正确政绩观学习教育查摆问题清单210390页
