国有企业 2025 年党风廉政建设形势分析报告今年以来,公司党委始终坚持以习近平新时代中国特色社会主义思想为指导,扎实推进党风廉政建设...
副校长 2025 年机关党的建设暨党风廉政建设工作会议上的讲话同志们:今天我们召开 2025 年机关党的建设暨党风廉政建设工作会议,X 组...
XX 园区 2025 年第一季度党风廉政专题党课讲稿——筑牢廉洁防线,护航园区高质量发展同志们:大家下午好!今天我们利用这次机会,共同上...
XX 乡 2025 年一季度安全生产工作总结2025 年以来,XX 乡压实责任,常态化开展安全生产隐患排查治理工作,未发生一起重大及以上安全事...
XX 县 2025 年安全生产工作要点2025 年全县安全生产工作的主要任务是:深入贯彻落实习近平总书记关于安全生产重要论述,认真贯彻落实党...
XX 市经发局 2025 年第一季度经济运行情况分析2025 年第一季度,在市委、市政府的坚强领导下,市经发局紧紧围绕全市经济发展目标,积极...
2025 年中央八项规定精神学习教育作风建设读书班研讨发言材料尊敬的各位领导、同志们:大家好!很荣幸能够在这里就我参加 2025 年中央八...
2025 年中央八项规定精神学习教育查摆问题整改工作方案按照深入贯彻中央八项规定精神学习教育“学查改”工作要求,党支部对推进学习教育工...
2025 年一季度领导班子党风廉政建设情况总结报告一、总体情况(一)强化政治引领,筑牢思想防线一是领导班子成员带头参加县委组织的各类理...
2025 年一季度后勤安全管理工作完成情况及下一步工作计划一、2025 年第一季度工作完成情况2025 年第一季度,在公司党委的坚强领导下,后...
2025 年一季度安全环保工作总结和下季度重点工作安排2025 年一季度,我单位在安全环保领域面临多重挑战,既要克服春节和元宵节期间人员流...
2025 年一季度安全工作总结2025 年伊始,面对复杂多变的内外部环境,XX 单位(以下简称“本单位”)始终将安全生产置于战略发展的核心位...
2025 年深入贯彻中央八项规定精神学习教育查摆问题清单及整改措施问题 1:对中央八项规定精神学习浮于表面,缺乏深入钻研,未能精准把握...
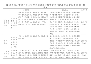
2025 年深入贯彻中央八项规定精神学习教育查摆问题清单及整改措施(3465字)存在何题整改措施完成时限工 作 作风 不 严不实机关作风整...
2025 年区市场监督管理局安全生产防灾减灾救灾应急救援和消防安全工作要点各股室、中心,各市场监管所:根据《XX 区安全生产防灾减灾救灾...
2025 年某某市市场监管局涉企违规收费专项整治工作方案为进一步优化某某市营商环境,贯彻落实党中央、国务院和省委、省政府关于涉企违规收...
2025 年共青团工作要点2025 年,是集团深化改革、加快转型发展的关键一年。面对新形势、新任务,集团团委工作的总体思路是:紧密围绕企业...
2025 年工作务虚会上的发言各位领导,同志们:市委、市 X 府在今年提出“打好一个强攻战,实现五个新跨越”战略目标,经开区作为工业经...
2025 年二季度破浪前行—国企党建工作例会讲话同志们:今天我们召开第二季度党建工作例会,主要目的是总结第一季度党建工作成果,分析存在...
2025 年第二季度意识形态工作分析研判报告根据党委意识形态工作责任制有关要求,对照《xx 省党委(党组)意识形态工作责任制实施细则》要...
2026年政绩观学习教育查摆问题之推动解决民生、信访、群众急难愁盼问题方面存在的差距和不足1223
某某区根治欠薪行动实施方案1006页
20210713副主任2021年上半年工作总结797页
2026年市审计局机关党建工作要点188
2026年XX市直党建工作要点786
局党组领导班子2025年专题民主生活会对照检查材料汇编(8篇)296
XX家纺产业集团2026年党建工作要点255
凝心聚力抓落实 奋力冲刺开新局——在传达学习贯彻2026年全国两会精神会议上的讲话279
(17篇)2026年最新党课讲稿汇编312
2026年第一季度党课:筑牢信仰之基启新程 笃行实干之举开新局978
2026年政绩观学习教育查摆问题之推动解决民生、信访、群众急难愁盼问题方面存在的差距和不足12230页
2026年第一季度党课:筑牢信仰之基启新程 笃行实干之举开新局9780页
(17篇)2026年最新党课讲稿汇编3120页
公司党委2022年度民主生活会征求意见表2243页
笔杆子应知应会的三字成语大全14528页
组织部长政治画像2962页
XX单位办公室主任近三年工作总结7790页
2026年2月中心组(支部)学习资料汇编(第一议题)(民主生活会学习资料汇编)5770页
在全县党员干部、公职人员酒驾醉驾警示教育大会上的表态发言2395页
XX乡镇党委班子树立和践行正确政绩观学习教育查摆问题清单210400页
