在全市领导干部以案促改作风建设警示教育大会上的讲话今天,我们召开全市领导干部以案促改作风建设警示教育大会,主要任务是深入贯彻落实习...
县委书记在 2025 年度全县以案促改警示教育大会上的讲话同志们:今天,我们召开 2025 年度全县以案促改警示教育大会,主要任务是深入贯...
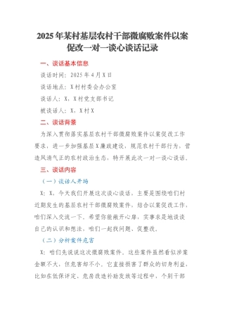
2025 年某村基层农村干部微腐败案件以案促改一对一谈心谈话记录一、谈话基本信息谈话时间:2025 年 4 月 X 日谈话地点:X 村村委会...
2025 年 xx 村基层农村干部微腐败案件以案促改一对一谈心谈话记录一、谈话基本信息谈话时间:2025 年 4 月 xx 日谈话地点:xx 村...
2024 年以案促改专题组织生活会个人对照检查材料按照集团党委关于《xx 公司总经理、副总经理接收管理改扩建项目移交资产失职渎职案例》开...
2025 年 xx 村以案促教促改促治专题报告(1)"风清则气正,气正则心齐,心齐则事成。"2025 年,xx村以典型案例为镜鉴,深入贯彻全面从...
2025 年 xx 村以案促教促改促治专题报告(2)根据......文件精神,xx 村积极响应上级 xx、政府的具体工作安排,深入开展以案促教促改...
2025 年 xx 村以案促教促改促治专题报告党的十八大以来,党中央高度重视以案促教促改促治工作,强调要通过典型案例剖析,教育引导广大党...
局党组以案促改专题民主生活会资料汇编目录1、以案促改专题民主生活会方案.....................................................12、以案促改专题民主生活会发言(一)..........................................
2026年政绩观学习教育查摆问题之推动解决民生、信访、群众急难愁盼问题方面存在的差距和不足1209
(17篇)2026年最新党课讲稿汇编303
20200816-在全市民营经济“两个健康”提升行动暨“一联三帮”保企稳业专项行动动员会上的讲话21612页
2026年第一季度党课:筑牢信仰之基启新程 笃行实干之举开新局971
某某区根治欠薪行动实施方案1006页
X市基层组织建设城市党建专项巡察工作汇报1388页
20210713副主任2021年上半年工作总结797页
2026年市审计局机关党建工作要点188
XX县交通运输局局长正确政绩观学习教育个人对照查摆问题清单708
2026年XX市直党建工作要点786
2026年政绩观学习教育查摆问题之推动解决民生、信访、群众急难愁盼问题方面存在的差距和不足12090页
2026年第一季度党课:筑牢信仰之基启新程 笃行实干之举开新局9710页
(17篇)2026年最新党课讲稿汇编3030页
公司党委2022年度民主生活会征求意见表2243页
笔杆子应知应会的三字成语大全14528页
组织部长政治画像2962页
2026年2月中心组(支部)学习资料汇编(第一议题)(民主生活会学习资料汇编)5770页
XX单位办公室主任近三年工作总结7760页
在全县党员干部、公职人员酒驾醉驾警示教育大会上的表态发言2395页
XX乡镇党委班子树立和践行正确政绩观学习教育查摆问题清单210390页
