仅供学习禁止外传酷乐文行自建平台、实时分享根据实际需求和形式任务不断迭代现在订阅立享前3年的所有权益和资料【打击倒卖活动】举报倒卖会员资料的人,举报成功免费赠送一年会员材料!会员群:免费QQ群:在全区...
仅供学习禁止外传酷乐文行自建平台、实时分享根据实际需求和形式任务不断迭代现在订阅立享前3年的所有权益和资料【打击倒卖活动】举报倒卖会员资料的人,举报成功免费赠送一年会员材料!会员群:免费QQ群:在基层...
仅供学习禁止外传酷乐文行自建平台、实时分享根据实际需求和形式任务不断迭代现在订阅立享前3年的所有权益和资料【打击倒卖活动】举报倒卖会员资料的人,举报成功免费赠送一年会员材料!会员群:免费QQ群:在基层...
仅供学习禁止外传酷乐文行自建平台、实时分享根据实际需求和形式任务不断迭代现在订阅立享前3年的所有权益和资料【打击倒卖活动】举报倒卖会员资料的人,举报成功免费赠送一年会员材料!会员群:免费QQ群:在2020...
仅供学习禁止外传酷乐文行自建平台、实时分享根据实际需求和形式任务不断迭代现在订阅立享前3年的所有权益和资料【打击倒卖活动】举报倒卖会员资料的人,举报成功免费赠送一年会员材料!会员群:免费QQ群:在第三...
【加入酷乐文行会员,享受笔杆子家园、老笔头等多公众号日更,目前累计写作资料700G,目前加入会员群,享受365天资料日更和写作指导服务,年费仅需40元。后期公众号更多,年费将适时上涨,提前购买享受优惠。详询...
目录预备党员2019年第三季度思想汇报(一).................................................................................1预备党员2019年第三季度思想汇报(二)..........................................
岁月不居,时节如流,转眼间,2022年第三季度已经到了尾声。自被组织确定为入党积极分子之后,我在支部的带领和指导下,在同志们的关心和帮助下,在入党介绍人的精心培养下,思想、工作、学习等各方面都取得了一...
敬爱的党组织:近段时间以来,我在党组织的关心和同志们的帮助下不断进步和成长,充分感受到党组织这个大家庭的团结和温暖。在此期间,我严格按照党员标准来要求自己,遵守党的章程,认真履行党员义务,对党忠诚...
尊敬的党组织:三季度以来,在党组织的关心培养下,在部领导和同志们的帮助支持下,我始终坚持以优秀党员为标杆,以先进典型为榜样,切实加强自身政治理论学习,勤勉务实做好本职工作,积极主动向党组织靠拢,自...
敬爱的党组织:在党的关怀与培养下,我成为预备党员已有大半年时光。在这期间,我对党的认识有了进一步提高,同时也看到周围许多党员同志都默默地在自己岗位上奉献着,以实际行动践行着一名合格党员的职责。他们...
敬爱的党组织:习近平总书记指出:“学习是文明传承之途、人生成长之梯、政党巩固之基、国家兴盛之要。”重视学习、善于学习,是中国共产党独特的精神气质。自我有幸被党支部接受为预备党员以来,始终通过学习提...
尊敬的党组织:青春不以山海为远,志愿只向国家未来,中国共产党的百年奋斗史,激发了我入党的积极性,百年沧桑,历史巨变,使我更加深刻地认识到:祖国建设的伟大成就和今天的幸福生活归根结底来源于中国共产党...
敬爱的党组织:2022年月经过组织的严格筛查和审核,我终于如愿成为一名中国共产党预备党员。我认识到中国共产党是一种先进性的党组织,先进性体现在党的性质和宗旨,体现在党以人民为中心,时刻与人民群众紧紧相...
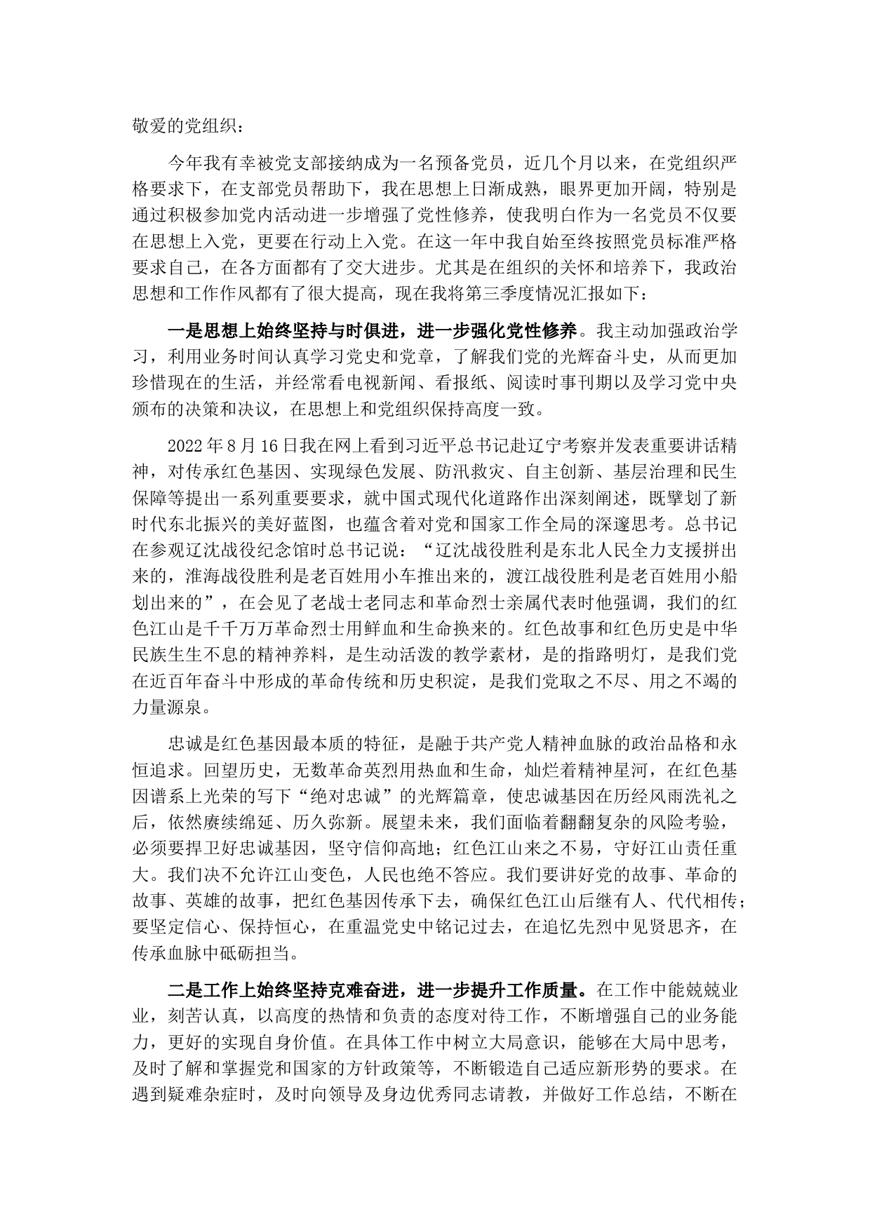
敬爱的党组织:今年我有幸被党支部接纳成为一名预备党员,近几个月以来,在党组织严格要求下,在支部党员帮助下,我在思想上日渐成熟,眼界更加开阔,特别是通过积极参加党内活动进一步增强了党性修养,使我明白...
敬爱的党组织:在党组织的培养和党员同志们的帮助下,经过这一季度的学习,我在思想政治方面、工作中、生活上都有了很大的提高,更加增强了我对党的事业和共产主义事业奋斗终身的信心和勇气!现将本人近期思想情...
今天召开区政府第九次全体会议,主要任务是:坚持以习近平新时代中国特色社会主义思想为指导,对标对表市委届次全会精神、市政府第次全体会议部署和区委届次全体(扩大)会议要求,总结上半年工作,安排下半年任...
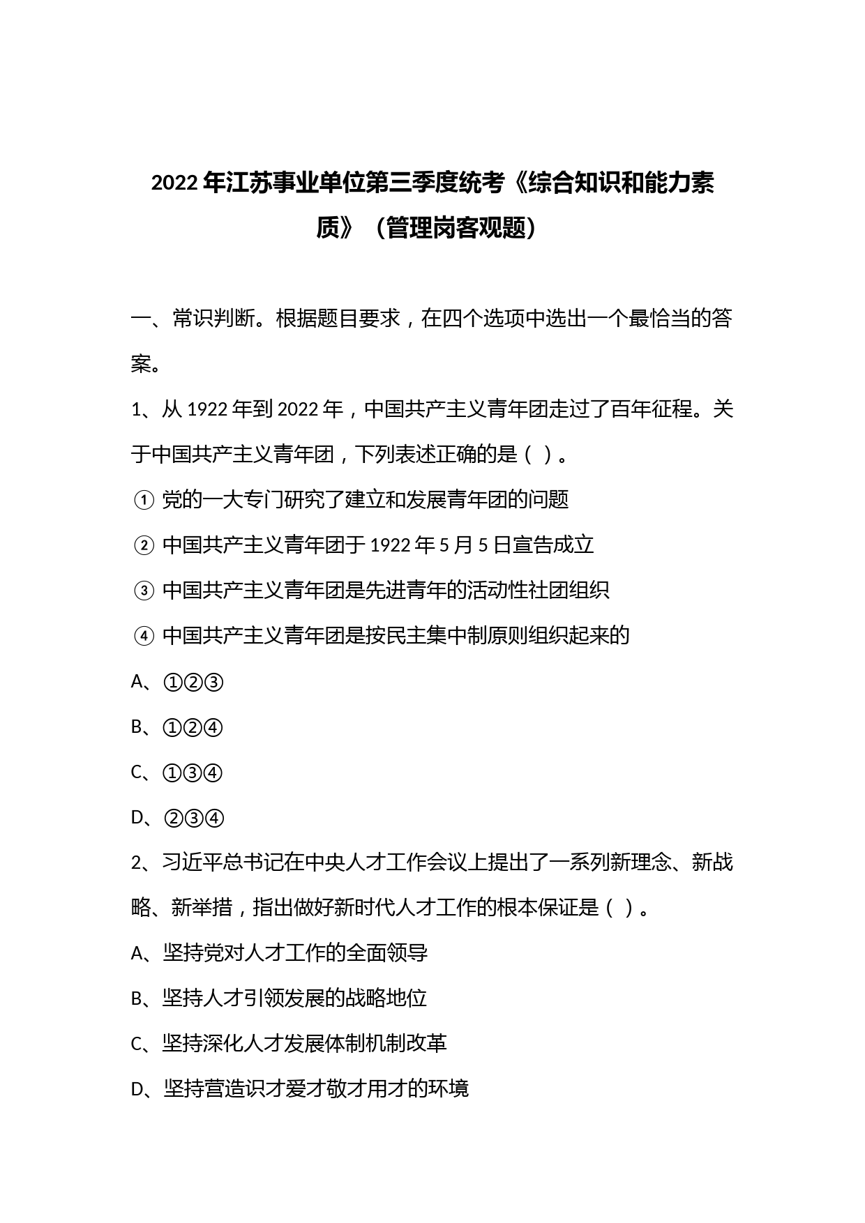
2022年江苏事业单位第三季度统考《综合知识和能力素质》(管理岗客观题)一、常识判断。根据题目要求,在四个选项中选出一个最恰当的答案。1、从1922年到2022年,中国共产主义青年团走过了百年征程。关于中国共产...
第三季度预备党员思想汇报3尊敬的党组织:三季度以来,在村党组织严格要求下,在支部党员帮助下我在思想上日渐成熟,眼界更加开阔,特别是通过积极参加党内活动进一步增强了党性修养,使我明白,想作为一名共产党...
第三季度积极分子思想汇报3尊敬的党组织:三季度以来,在党组织严格要求下,在支部党员帮助下,我在思想上日渐成熟,眼界更加开阔,特别是通过积极参加党内活动进一步增强了党性修养,使我明白,想作为一名共产党...
2026年政绩观学习教育查摆问题之推动解决民生、信访、群众急难愁盼问题方面存在的差距和不足1211
(17篇)2026年最新党课讲稿汇编304
某某区根治欠薪行动实施方案1006页
X市基层组织建设城市党建专项巡察工作汇报1388页
20210713副主任2021年上半年工作总结797页
2026年市审计局机关党建工作要点188
XX县交通运输局局长正确政绩观学习教育个人对照查摆问题清单708
2026年XX市直党建工作要点786
局党组领导班子2025年专题民主生活会对照检查材料汇编(8篇)296
XX家纺产业集团2026年党建工作要点255
2026年政绩观学习教育查摆问题之推动解决民生、信访、群众急难愁盼问题方面存在的差距和不足12110页
2026年第一季度党课:筑牢信仰之基启新程 笃行实干之举开新局9730页
(17篇)2026年最新党课讲稿汇编3040页
公司党委2022年度民主生活会征求意见表2243页
笔杆子应知应会的三字成语大全14528页
组织部长政治画像2962页
2026年2月中心组(支部)学习资料汇编(第一议题)(民主生活会学习资料汇编)5770页
XX单位办公室主任近三年工作总结7760页
在全县党员干部、公职人员酒驾醉驾警示教育大会上的表态发言2395页
XX乡镇党委班子树立和践行正确政绩观学习教育查摆问题清单210390页
