2025 支部书记开展“五个进一步到位”专题学习研讨发言材料(学习第二十一次集体学习时讲话精神)按照中央统一部署和上级党组织要求,围绕...
2025 领导干部开展“五个进一步到位”专题学习研讨发言材料(学习第二十一次集体学习时讲话精神)按照学习教育工作安排,围绕深入贯彻落实...
学校对照“五个进一步到位”查摆问题台账(班子及普通党员个人)清单台账一:学校领导班子对照“五个进一步到位”查摆问题台账一、对照“深...
在党组理论学习中心组“五个进一步到位”专题学习研讨会上的发言提纲各位领导、同志们:近期,习近平总书记在中央政治局第二十一次集体学习...
年轻干部 XX 同志对照“五个进一步到位”问题查摆台账(精品)一、对照“深化思想认识要进一步到位”查摆问题1.问题:理论学习与基层实际...
党组理论学习中心组“五个进一步到位”专题学习研讨发言提纲各位领导、同志们:近期,习近平总书记在中央政治局第二十一次集体学习时的重要...
XX 县委办公室党支部“五个进一步到位”问题查摆台账(精品)一、XX 县委办公室党支部问题查摆台账(一)对照“深化思想认识要进一步到位...
年轻干部 XX 同志对照“五个进一步到位”问题查摆台账一、对照“深化思想认识要进一步到位”查摆问题1.问题:理论学习与基层实际脱节,存...
XX 县委办公室党支部“五个进一步到位”问题查摆台账一、XX 县委办公室党支部问题查摆台账(一)对照“深化思想认识要进一步到位”查摆问...
XX 市人民政府办公室对照“五个进一步到位”问题查摆清单及整改工作台账(精品)一、对照“深化思想认识要进一步到位”查摆问题(一)学用...
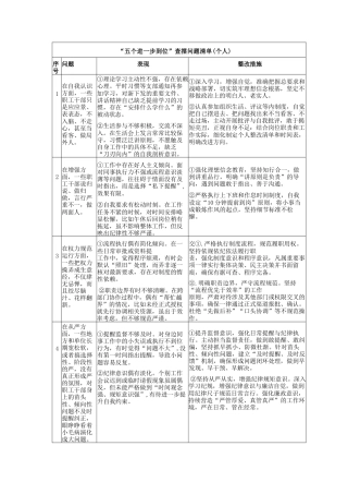
“五个进一步到位”查摆问题清单(个人)序号问题表现整改措施1在自我认识方面,一些职工干部只是应应景、表表态,不入脑、不走心,甚至当看...
“五个进一步到位”专题学习研讨发言按照党中央统一部署和上级党组织有关安排,围绕深入学习贯彻习近平总书记在中央政治局第二十一次集体学...
2026年政绩观学习教育查摆问题之推动解决民生、信访、群众急难愁盼问题方面存在的差距和不足1211
(17篇)2026年最新党课讲稿汇编304
2026年第一季度党课:筑牢信仰之基启新程 笃行实干之举开新局971
某某区根治欠薪行动实施方案1006页
X市基层组织建设城市党建专项巡察工作汇报1388页
20210713副主任2021年上半年工作总结797页
2026年市审计局机关党建工作要点188
XX县交通运输局局长正确政绩观学习教育个人对照查摆问题清单708
2026年XX市直党建工作要点786
局党组领导班子2025年专题民主生活会对照检查材料汇编(8篇)296
2026年政绩观学习教育查摆问题之推动解决民生、信访、群众急难愁盼问题方面存在的差距和不足12110页
2026年第一季度党课:筑牢信仰之基启新程 笃行实干之举开新局9710页
(17篇)2026年最新党课讲稿汇编3040页
公司党委2022年度民主生活会征求意见表2243页
笔杆子应知应会的三字成语大全14528页
组织部长政治画像2962页
2026年2月中心组(支部)学习资料汇编(第一议题)(民主生活会学习资料汇编)5770页
XX单位办公室主任近三年工作总结7760页
在全县党员干部、公职人员酒驾醉驾警示教育大会上的表态发言2395页
XX乡镇党委班子树立和践行正确政绩观学习教育查摆问题清单210390页
