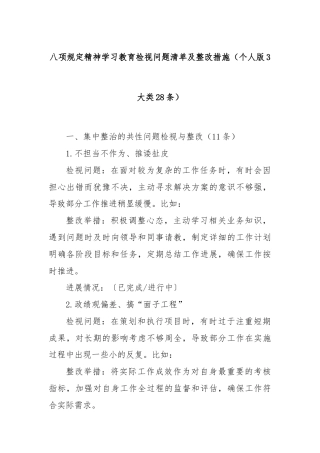
八项规定精神学习教育检视问题清单及整改措施(个人版 3大类 28 条)一、集中整治的共性问题检视与整改(11 条)1.不担当不作为、推诿...
局党组中央八项规定精神学习教育检视问题整改清单(11 个方面)序号问题类型检视存在的问题整改方向及措施整改时间完成情况1不 担 当 ...
落实中央八项规定精神个人问题检视与提升策略一、思想认知维度,强化理论武装,筑牢思想防线(一)问题剖析对中央八项规定精神的贯彻落实缺...
2025 年组织生活会个人检视材料(最新)根据《中国共产党支部工作条例(2025 年修订版)》及公司党委关于召开年度组织生活会的部署要求,...
2025 年度组织生活会个人检视材料(国企)根据《中国共产党支部工作条例(2025 年修订版)》及公司党委关于召开年度组织生活会的部署要求...
主题教育组织生活会对照检视材料按照学习贯彻习近平新时代中国特色社会主义思想主题教育要求,〔X 党支部〕将开好此次专题民主生活会作为...
团支部书记 2024 年组织生活会个人对照检视发言材料各位同志:大家好!根据团市委党支部关于 2024 年组织生活会的通知要求,我深入学习...
2025 年度组织生活会个人检视材料根据《中国共产党支部工作条例(2025 年修订版)》及公司党委关于召开年度组织生活会的部署要求,本人紧...
镇党委书记 2024 年度民主生活会检视剖析材料按照《关于开好 2024 年度党员领导干部民主生活会的通知》要求,本人深入学习贯彻习近平新...
2024 年度组织生活会领导班子对照检视发言材料(财政局)按照区党工委有关开好 2024 年度组织生活会的工作要求,局领导班子会前聚焦深入...
2024 年度组织生活会领导班子对照检视发言材料按照区党工委有关开好 2024 年度组织生活会的工作要求,局领导班子会前聚焦深入学习党的 ...
2024 年民主生活会对照检视材料根据 2024 年度《召开民主生活会的通知》要求,我深入开展理论学习,广泛征求各方意见,认真对照实施方案...
2024 年度民主生活会个人检视剖析发言提纲按照中央、省委、市委、区委关于开好 2024 年度党和国家机关党员领导干部民主生活会的要求,紧...
2024 年党员领导班子个人对照检视材料(四个带头 + 上年度整改+自查自纠)按照关于开好 2024 年度党员领导干部民主生活会的安排部署,...
区城管局 2024 年度民主生活会班子检视剖析材料按照区纪委机关、区委组织部统一安排部署要求,确保高质量开好 2024 年度民主生活会,区...
2024 年度民主生活会个人对照检视剖析材料生活会整改(四个带头)根据市委《关于召开 2024 年度民主生活会的通知》要求,我紧扣会议主题...
局党组书记 2024 年度民主生活会个人检视剖析材料根据 2024 年度民主生活会主题,会前我认真开展理论学习,积极征求意见建议,认真开展...
区局班子 2024 年度民主生活会班子检视剖析材料(区城管局党组)按照区纪委机关、区委组织部统一安排部署要求,确保高质量开好 2024 年...
局党组书记 2024 年度民主生活会个人检视剖析材料(城管)根据 2024 年度民主生活会主题,会前我认真开展理论学习,积极征求意见建议,...
2024 年度组织生活会个人检视问题清单及整改措施为深入贯彻落实“三会一课”制度,严肃认真开展组织生活,根据党支部统一部署,我紧密结合...
2026年政绩观学习教育查摆问题之推动解决民生、信访、群众急难愁盼问题方面存在的差距和不足1210
(17篇)2026年最新党课讲稿汇编304
20200816-在全市民营经济“两个健康”提升行动暨“一联三帮”保企稳业专项行动动员会上的讲话21612页
2026年第一季度党课:筑牢信仰之基启新程 笃行实干之举开新局971
某某区根治欠薪行动实施方案1006页
X市基层组织建设城市党建专项巡察工作汇报1388页
20210713副主任2021年上半年工作总结797页
2026年市审计局机关党建工作要点188
XX县交通运输局局长正确政绩观学习教育个人对照查摆问题清单708
2026年XX市直党建工作要点786
2026年政绩观学习教育查摆问题之推动解决民生、信访、群众急难愁盼问题方面存在的差距和不足12100页
2026年第一季度党课:筑牢信仰之基启新程 笃行实干之举开新局9710页
(17篇)2026年最新党课讲稿汇编3040页
公司党委2022年度民主生活会征求意见表2243页
笔杆子应知应会的三字成语大全14528页
组织部长政治画像2962页
2026年2月中心组(支部)学习资料汇编(第一议题)(民主生活会学习资料汇编)5770页
XX单位办公室主任近三年工作总结7760页
在全县党员干部、公职人员酒驾醉驾警示教育大会上的表态发言2395页
XX乡镇党委班子树立和践行正确政绩观学习教育查摆问题清单210390页
