党纪学习教育检视问题整改台账一、在学纪方面存在的问题(一)问题描述: 部分党员对党章党规党纪的学习不够深入,缺乏系统性和持续性,导...
镇(局)级党纪学习教育检视问题整改台账一、在学纪方面存在的问题(一)问题描述:部分党员对党章党规党纪的学习不够深入,缺乏系统性和持续...
2024 年党纪学习教育检视问题对照检查发言材料(22 篇)2024 年党纪学习教育个人检视剖析材料党纪学习教育,是加强党的纪律建设、推动全面...
2024 年党纪学习教育个人对照检视剖析按照工作安排,我深刻反思了自身在学习执行党的纪律方面存在的不足和问题,进行了认真的自我检视和剖...
党纪学习教育个人对照检视剖析(六大纪律存在问题、原因、整改措施)一、政治纪律方面(一)存在的问题1.政治敏锐性不强。能够做到充分认识...
2024 年党纪教育检视剖析材料(19 篇)2024 年党纪教育个人检视剖析材料在深入学习党纪党规以及认真反思自身行为的基础上,我对自己进行了...
围绕廉洁纪律和群众纪律对照检视发言材料按照党纪学习教育统一安排,我及时跟进学习习近平总书记关于党纪学习教育的重要讲话和重要指示精神...
国有企业党支部专题组织生活会检视剖析材料一、2023 年党支部工作开展情况***二、检视剖析发现的突出问题(一)理论学习方面。一是在“学...
2024 年党纪学习教育个人自我检视剖析材料 在深入学习党纪党规以及认真反思自身行为的基础上,我对自己进行了全面而深刻的自我检视。通过...
2024 年个人检视剖析材料一、存在的问题1.缺乏对党纪条规的深入理解和系统掌握。学习中对内涵深邃的规定和条款只是在条款字面上进行理解,...
党纪学习教育个人检视剖析材料一、存在的问题1.缺乏对党纪条规的深入理解和系统掌握。学习中对内涵深邃的规定和条款只是在条款字面上进行理...
党纪学习教育个人问题检视剖析对照检查党纪学习教育,是加强党的纪律建设、推动全面从严治党向纵深发展的重要举措。作为局主要负责人,要从...
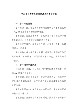
党纪学习教育检视问题清单和整改措施一、学习态度问题学习意识不强:部分党员干部对党纪学习的重要性认识不足,缺乏主动学习的意识和动力。...
学习新修订的《中国共产党纪律处分条例》检视剖析发言材料近期我认真学习了新修订的《中国共产党纪律处分条例》,为今后强化自我约束,提高...
2024 年党纪学习教育个人检视剖析材料在深入学习党纪党规以及认真反思自身行为的基础上,我对自己进行了全面而深刻的自我检视。通过此次剖...
党员检视问题清单及整改措施(6 篇)党员检视整改问题清单篇一遵守政治纪律方面存在的问题1 遵守政治纪律不严格。对照党章的要求和党的政治...
县委书记廉政党课讲稿:对照典型检视自身坚决杜绝违规插手工程项目谋私贪腐同志们:刚才,我们观看了警示教育片《x》,警示片中说到工程建...
2026年政绩观学习教育查摆问题之推动解决民生、信访、群众急难愁盼问题方面存在的差距和不足1210
(17篇)2026年最新党课讲稿汇编304
20200816-在全市民营经济“两个健康”提升行动暨“一联三帮”保企稳业专项行动动员会上的讲话21612页
2026年第一季度党课:筑牢信仰之基启新程 笃行实干之举开新局971
某某区根治欠薪行动实施方案1006页
X市基层组织建设城市党建专项巡察工作汇报1388页
20210713副主任2021年上半年工作总结797页
2026年市审计局机关党建工作要点188
XX县交通运输局局长正确政绩观学习教育个人对照查摆问题清单708
2026年XX市直党建工作要点786
2026年政绩观学习教育查摆问题之推动解决民生、信访、群众急难愁盼问题方面存在的差距和不足12100页
2026年第一季度党课:筑牢信仰之基启新程 笃行实干之举开新局9710页
(17篇)2026年最新党课讲稿汇编3040页
公司党委2022年度民主生活会征求意见表2243页
笔杆子应知应会的三字成语大全14528页
组织部长政治画像2962页
2026年2月中心组(支部)学习资料汇编(第一议题)(民主生活会学习资料汇编)5770页
XX单位办公室主任近三年工作总结7760页
在全县党员干部、公职人员酒驾醉驾警示教育大会上的表态发言2395页
XX乡镇党委班子树立和践行正确政绩观学习教育查摆问题清单210390页
